轧钢机简笔画

短应力线轧机-爱企查
图片尺寸1471x1800
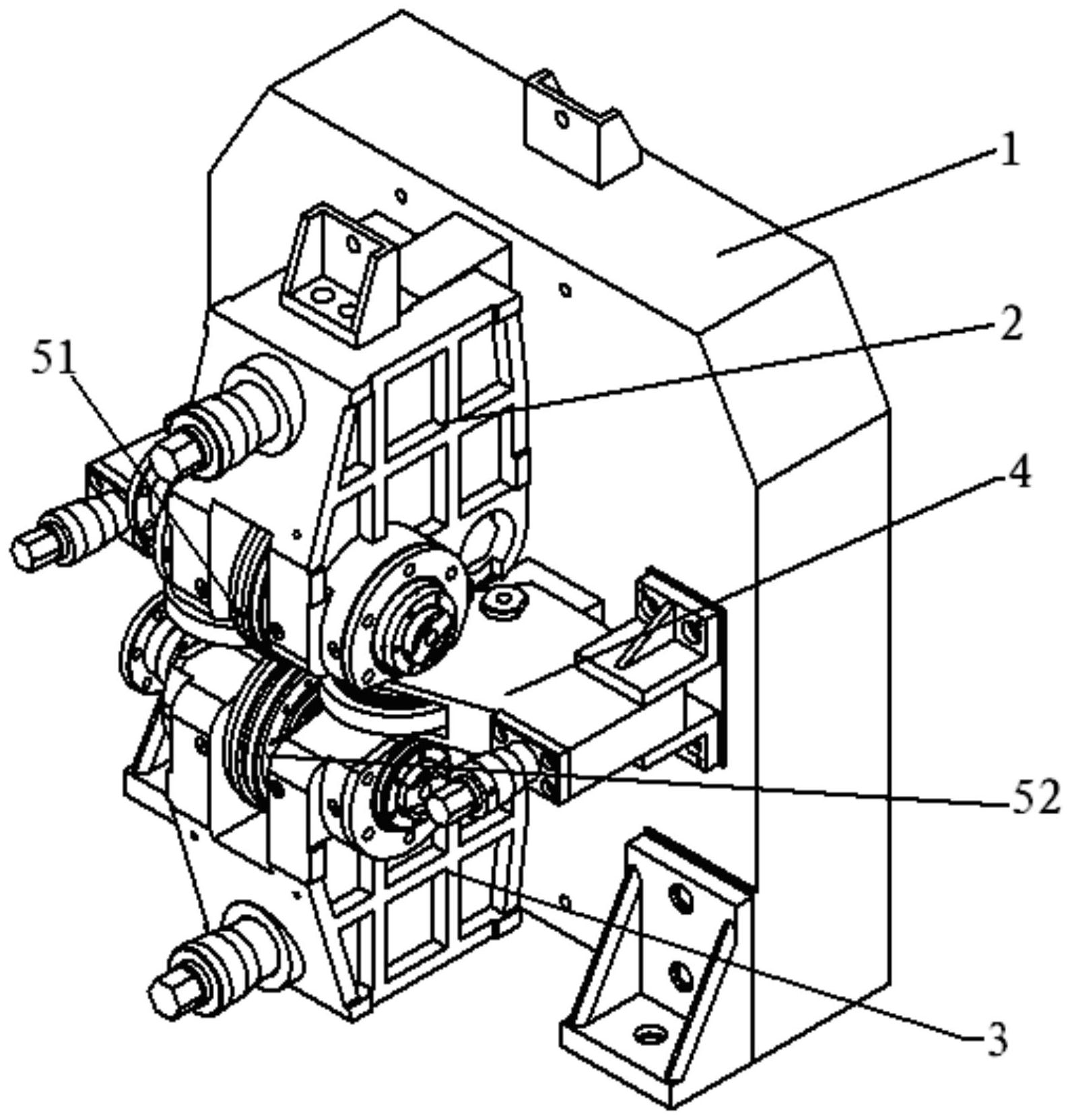
图1 轧钢机机架
图片尺寸530x311
一种带有注油管的轧钢机-爱企查
图片尺寸1742x2103
>正文 【技术实现步骤摘要】 轧机 本专利技术涉及轧钢设备,具体讲就
图片尺寸959x1000
zl300四辊轧机使用说明书
图片尺寸559x399
自动轧钢机的控制系统
图片尺寸768x701
轧钢机
图片尺寸256x256
森吉米尔20辊轧机
图片尺寸735x888
一种金属板材压轧机的轧辊-爱企查
图片尺寸800x641
一种快速换辊水平型两辊轧机
图片尺寸1926x2479
轧机轮廓图标白色背景图形和
图片尺寸1101x1100
单饥不可逆式冷轧机主要有二辊轧机和四辊
图片尺寸500x555
轧机的组成和分类
图片尺寸622x373
炉卷轧机轧制
图片尺寸682x423
cn101391267a_立辊轧机在线组装整体落位安装方法有效
图片尺寸1220x1069
轧机纠正带材收尾跑偏的装置
图片尺寸1559x1625
一种轧钢生产用轧钢机的入口导卫装置的制作方法
图片尺寸443x384
1 轧钢机控制示意图
图片尺寸489x360
cn110508621b_高精密线材轧机制造工艺方法有效
图片尺寸1589x1663
轧钢机,三维. - 抖音
图片尺寸726x759