转轴限位结构

带弹簧限位的旋转轴分析
图片尺寸1152x777
多功能笔记本翻转轴sc87512阻尼可调180度限位笔记本转轴
图片尺寸750x455
cn200994089y_马达转动轴的限位结构失效
图片尺寸1929x1650
cn112190862a_一种无死角旋转限位机构在审
图片尺寸1729x1109
cae在转轴限位块结构强度分析中的应用实例
图片尺寸600x261
一种转动座椅用的限位转轴
图片尺寸508x1000
一种无死角旋转限位机构的制作方法
图片尺寸1000x641
一种柱型限位转轴的制作方法
图片尺寸1000x979
cn102566653a_一种转角范围超过360度的小型转台限位机构有效
图片尺寸1065x1169
cn202418527u_转盘驱动限位结构有效
图片尺寸1139x1283
cn102108997a_一种限位机构有效
图片尺寸2420x1514
一种旋转限位装置制造方法及图纸
图片尺寸1000x902
一种旋转限位装置
图片尺寸1000x899
cn105517649b_转动限位装置有效
图片尺寸1453x2040
一种车架后转轴用的限位片的制作方法
图片尺寸1000x967
限位机构制造技术
图片尺寸1000x924
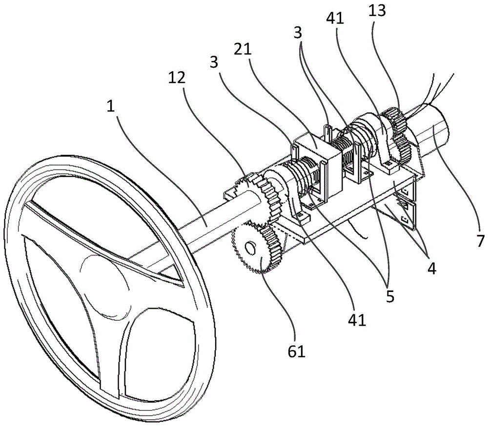
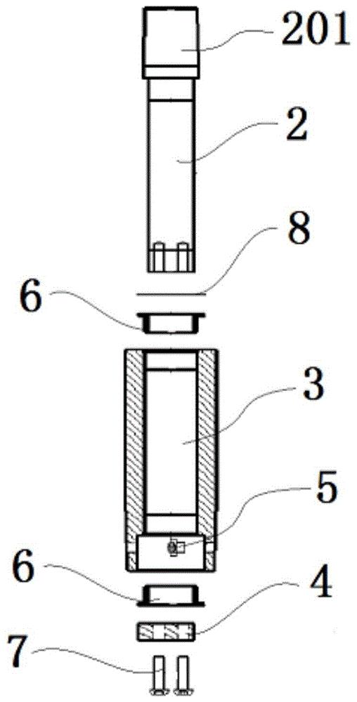
一种旋转限位转向系统及汽车的制作方法
图片尺寸1000x874
超薄笔记本电脑转轴135度限位单轴结构稳定
图片尺寸572x478
cn110254502a_一种旋转限位转向系统及汽车在审
图片尺寸1000x874
转轴结构设计与分类有哪些
图片尺寸1260x745