软启动器内部电路图

软启动器原理图
图片尺寸450x418
【软起动器主回路接线方式】 晶闸管软启动器亦称电子式软启动器,俗称
图片尺寸1554x1280
软启动器是一种集电机软启动,软停车,轻载节能和多种保护功能于一体的
图片尺寸640x526
【软起动器主回路接线方式】 晶闸管软启动器亦称电子式软启动器,俗称
图片尺寸1932x1280
电机软启动控制原理图
图片尺寸893x1263
电动机软启动器qb-h系列工作原理
图片尺寸1477x1262
一种简易的软启动电路-爱企查
图片尺寸1846x958
tyr-1数码软启动控制板说明书
图片尺寸2380x3368
软启动器工作原理和一拖三讲解!看完可熟练掌握软启动
图片尺寸473x398
简单的软启动电路
图片尺寸640x464
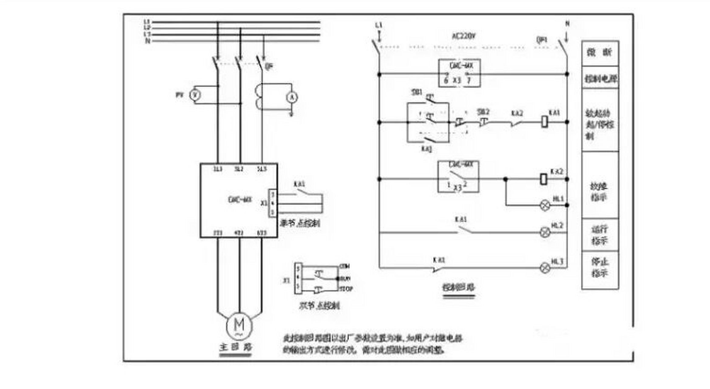
软启动柜电路连接接线图文详解
图片尺寸678x729
大功率电源软启动电路图
图片尺寸640x488
软启动器工作原理 02广东电工证考 软启动器工作原理 软启动器工作
图片尺寸2338x1280
qjr400矿用软起动器图
图片尺寸1263x893
软启动器起动自动切换到旁路接触器后是否还工作
图片尺寸500x591
一拖三软启动器控制图 2 
图片尺寸594x482
cn201438684u_异步电动机软启动电路有效
图片尺寸1739x1789
电动机软启动器的触发板维修
图片尺寸899x1002
软启动器工作原理
图片尺寸335x271
1237延时电源软启动电路.png
图片尺寸737x341