辛亥革命 君主专制

第三章 辛亥革命与君主专制制度的终结
图片尺寸900x1280
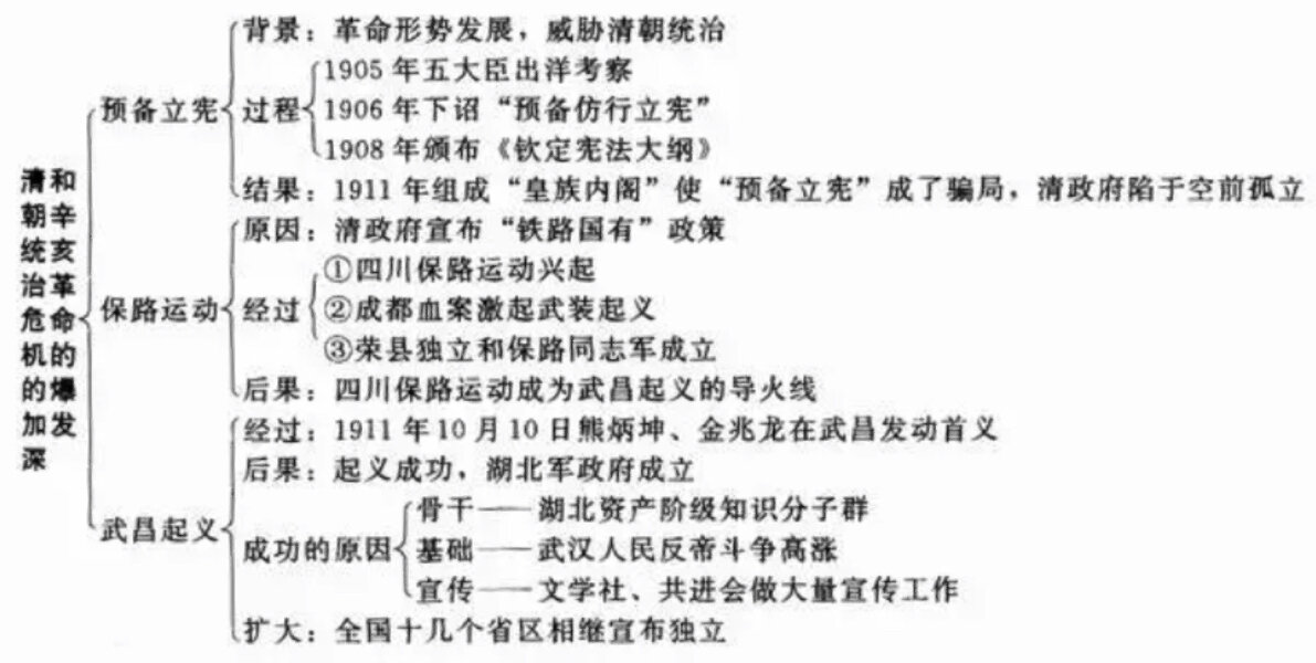
第三章,近代史纲要思维导图 辛亥革命与君主专制制度的终结分为三个
图片尺寸1800x1280
第三章,近代史纲要思维导图 辛亥革命与君主专制制度的终结分为三个
图片尺寸2560x1280
民族民主革命
图片尺寸1134x1512
辛亥革命和君主专制制度的终结
图片尺寸1500x1125
民族民主革命
图片尺寸1134x1512
第三章,近代史纲要思维导图 辛亥革命与君主专制制度的终结分为三个
图片尺寸2005x1280
辛亥革命的进步性和局限性 ①进步性;结束了两千多年的封建君主专制
图片尺寸1191x600
第三章辛亥革命与君主专制制度的终结
图片尺寸640x480
民主革命结束了两千多年的君主专制制度推翻了清王朝的反动统治影响
图片尺寸860x645
3 第三章 辛亥革命与君主专制制度的终结(第1部分) 40分钟
图片尺寸1624x1015
历史学·名词解释 324.辛亥革命
图片尺寸1920x1080
近现代史第三章辛亥革命与君主专制制度的终结2课件
图片尺寸1500x1125
高中历史辛亥革命
图片尺寸1080x1282
辛亥革命:推翻了清王朝的反动统治,宣告了中国两千多年的君主专制
图片尺寸3024x4032
讲辛亥革命与君主专制制度的终结ppt32页
图片尺寸1152x864
辛亥革命:推翻了清王朝的反动统治,宣告了中国两千多年的君主专制
图片尺寸3024x4032
为什么说辛亥革命开创了完全意义上的近代民族民主革命
图片尺寸584x585
《中国近现代史纲要》 课件 第三章 辛亥革命与君主专制制度的终结_第
图片尺寸1500x1125
孙中山发动的辛亥革命,推翻了清朝政府,结束了几千年的君主专制制度
图片尺寸2531x3543