迅捷画图流程图

商标注册流程图迅捷画图
图片尺寸903x1348
产品生产流程图--迅捷画图
图片尺寸1170x837
前台登录注册流程图迅捷画图
图片尺寸537x669
产品开发流程图--迅捷画图
图片尺寸1172x960
研发流程图迅捷画图
图片尺寸842x1942
患者挂号收费流程图--迅捷画图
图片尺寸974x1442
拼多多购物流程图迅捷画图
图片尺寸772x872
退货流程图分享,用图示梳理退货流程 - 迅捷画图
图片尺寸750x752
简单算法流程图--迅捷画图
图片尺寸691x727
系统业务流程图迅捷画图
图片尺寸1255x957
仓库资料修改流程图--迅捷画图
图片尺寸1105x1857
客户投诉处理流程图|迅捷画图,在线制作流程图
图片尺寸826x922
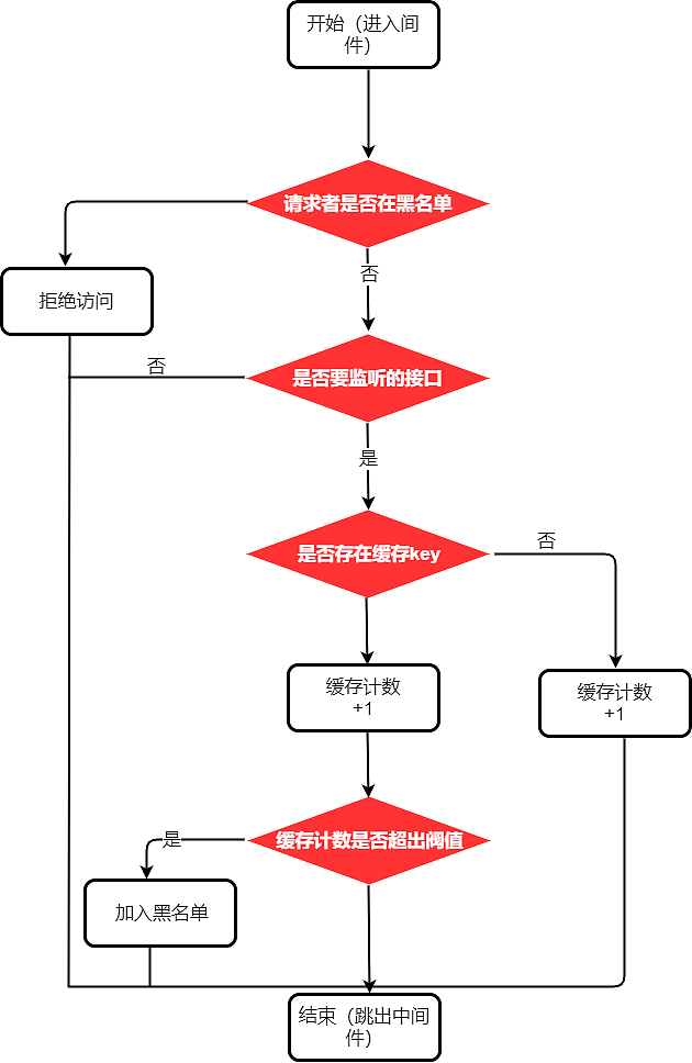
黑名单流程图--迅捷画图
图片尺寸630x968
程序流程图基本图形有哪些?如何使用迅捷画图绘制
图片尺寸640x504
进度控制工作流程图--迅捷画图
图片尺寸944x1084
酒店系统管理流程图--迅捷画图
图片尺寸932x1273
遗传算法流程图--迅捷画图
图片尺寸661x1024
led灯故障检测流程图迅捷画图
图片尺寸999x842
网站系数数据流程图--迅捷画图
图片尺寸824x951
岗位管理系统流程图|迅捷画图,在线制作流程图
图片尺寸826x985