违约精神损害赔偿

精神损害赔偿6015
图片尺寸1080x1292
违约责任精神损害赔偿问题分析
图片尺寸920x1303
论违约导致的精神损害的赔偿_第1页
图片尺寸920x1302
《民法典》背景下违约精神损害赔偿的司法裁判标准探究 | 审判研究
图片尺寸518x503
违约精神损害赔偿的法理依据pdf2页
图片尺寸792x1119
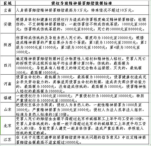
一手资料全国各地精神损害赔偿标准(一) 一文读懂全国各地"精神损害
图片尺寸2195x1280
违约中精神损害赔偿研究
图片尺寸920x1359
如因违约给他人造成精神损害,受害人有权独立提出精神损害赔偿诉篌.
图片尺寸1242x1660
精神损害赔偿涵盖范围包括: 因合同一方违约行为引发他人格权受损且
图片尺寸1242x1660
婚庆公司违约致客户精神损害应否承担赔偿的违约责任
图片尺寸920x1361
浅论违约责任中精神损害赔偿.doc 8页
图片尺寸792x1120
论违约责任中适用精神损害赔偿的可行性
图片尺寸920x1361
违约与精神损害赔偿研究_第1页
图片尺寸920x1302
哪些情形可以主张精神损害赔偿? - 抖音
图片尺寸1242x2208
精神损失赔偿标准是多少影响精神损害赔偿的因素是什么
图片尺寸582x361
论旅游合同违约的精神损害赔偿问题
图片尺寸920x1302
违约与精神损害赔偿研究_第2页
图片尺寸920x1302
最高院:哪些情形可以要求精神损害赔偿,最高能赔多少钱?
图片尺寸660x441
福建厦门~精神损害赔偿标准
图片尺寸1056x1410
违约与精神损害赔偿研究
图片尺寸920x1356