迟滞比较器

迟滞电压比较器
图片尺寸586x324
p>迟滞比较器是一个具有迟滞回环传输特性的比较器.
图片尺寸528x345
迟滞比较器
图片尺寸1472x939
模拟电路之迟滞比较器 - 知乎
图片尺寸912x778
迟滞比较器
图片尺寸815x383
迟滞比较器电路分析
图片尺寸801x664
迟滞电压比较器
图片尺寸407x326
p>迟滞比较器是一个具有迟滞回环传输特性的比较器.
图片尺寸893x528
lm2903迟滞电压比较器 阀值范围可调 消抖动 单电源光耦隔离输出
图片尺寸800x800
反相输入迟滞比较器 _ _ 上页 下页 返回 dz 第1页 下一页 相关
图片尺寸1080x810
迟滞比较器设计
图片尺寸687x591
迟滞比较器原理及计算
图片尺寸739x399
p>迟滞比较器是一个具有迟滞回环传输特性的比较器.
图片尺寸467x235
迟滞比较器计算公式与回差计算
图片尺寸462x400
迟滞比较器
图片尺寸284x368
迟滞比较器的回差计算迟滞比较器计算公式与回差计算
图片尺寸821x422
迟滞比较器
图片尺寸476x314
迟滞型比较器
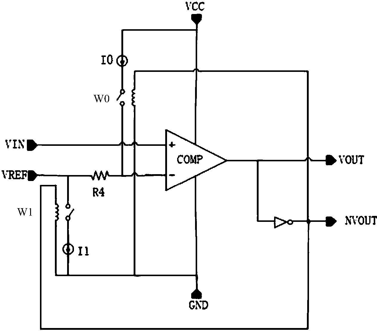
图片尺寸1264x1110
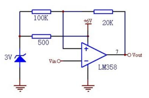
请教一个迟滞比较器电路
图片尺寸817x615
迟滞比较器电路计算
图片尺寸640x230