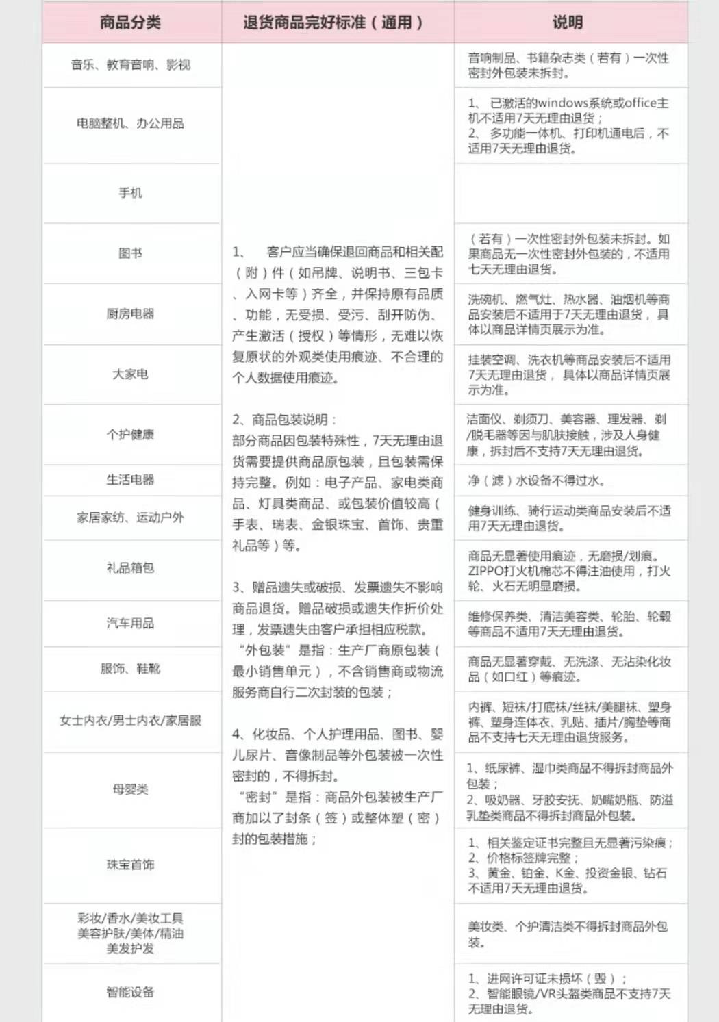
退换货规则

猜你喜欢:退换货退换货流程退换货须知退换货图标退换货图片淘宝退换货流程退换货流程图淘宝退换货流程图超市退换货须知公司退换货流程图工厂退换货流程图退换货表格模板服装退换货说明模板服装店退换货温馨提示美工区规则规则益智区规则桌球规则篮球规则建构区规则图书馆规则笔顺规则足球规则冰壶规则斗牛规则离婚前规则规则图案双色球中奖规则环岛行驶规则及图解篮球规则大全图解邮轮图片 卡通怎么画叶罗丽仙子老人食谱营养餐血热型荨麻疹iu发型 空气刘海阅读手抄报二年级下册画圆月鼱 鼩鼱katyPerry格莱美小书痴的下克上第一季西娜多肉昌乐伯爵公馆