速度的公式

高中物理主要公式 必修1 1,速度公式:2,加速度:定义式:决定式:3,匀
图片尺寸496x702
速度公式教学备用_第1页
图片尺寸920x1300
物理公式大全 速度公式:s—路程—米(m);t—时间—秒(s);v—速度—米
图片尺寸496x702
速度 路程 时间 解答步骤 失分盲点 失分盲点 范题解析
图片尺寸287x213
v=x/t v是平均速度(m/s)x是位移(m)t是时间(s); 2.
图片尺寸496x702
中间时刻速度 vt/2=v 平= v1 v2 2 1 4.位
图片尺寸502x708
速度公式:v=s/t公式变形:s=vt t=s/v平均速度:v=s总/t总例:已知前一半
图片尺寸496x702
这个应该是初速度为0的匀加速运动中的公式,先推导初速度不为0的
图片尺寸405x407
初中物理公式总结 1,速度公式:求平均速度:等距离平均速度v=2v1·v2
图片尺寸496x702
常用车削加工计算公式 切削线速度 dm:加工直径,单位(mm) n:主轴转速
图片尺寸496x702
高中物理知识点复习:平均速度公式,你掌握了吗?
图片尺寸1080x810
速度计算|物理量|符号|单位(1)|单位(2)|计算公式|主要单位换算| 距离
图片尺寸496x702![[完全]弹性碰撞后的速度公式_第1页](https://i.ecywang.com/upload/1/img2.baidu.com/it/u=3526405349,536319127&fm=253&fmt=auto&app=138&f=JPEG?w=500&h=708)
[完全]弹性碰撞后的速度公式_第1页
图片尺寸920x1302
高中物理公式以及常数,常量大全
图片尺寸640x619
加速度与位移公式是什么?
图片尺寸620x448
计算公式 力学 速度:v =, s = vt, t =质量:m ==ρv,ρ=, v=重力:g =
图片尺寸496x702
姓名班级速度计算|物理量|符号|单位(1)|单位(2)|计算公式|主要单位
图片尺寸496x702
1速度位移公式:= 2位移公式:= 3位移中点的瞬时速度公式:4中间时刻的
图片尺寸496x702
(1)根据加速度公式
图片尺寸339x394
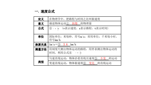
速度公式 定义 意义 公式 在物理学中,把路程与时间之比叫做速度
图片尺寸507x285