逻辑图怎么画流程图

业务逻辑流程图
图片尺寸700x1458
哈工大数字逻辑与数字系统设计大作业数字密码锁
图片尺寸895x716
连接逻辑算法流程图
图片尺寸1575x2113
用户使用流程图
图片尺寸1964x1581
系统性的思考和逻辑性的安排,今天就给大家安排个图解项目管理全流程
图片尺寸1080x1294
程序流程图怎么画
图片尺寸680x450
画出下列伪代码程序的流程图计算它的环形复杂度这个程序的逻辑有什么
图片尺寸618x856
3. 流程图示例
图片尺寸1352x1428
a:流程图的基本认知;1,流程图=流程 图,流程是一系列的逻辑关系(包含
图片尺寸1440x2073
机组正常运行控制流程图(逻辑图)
图片尺寸817x1090
计算器计算逻辑流程图
图片尺寸500x809
程序流程图怎么画?
图片尺寸967x786
简单地理解程序流程图的基本图形可能还画不出符合逻辑的程序流程图
图片尺寸640x504
1.1.2程序框图与算法的基本逻辑结构1ppt
图片尺寸1080x810
详细说明自行车预订和租赁流程逻辑的决策流程图.
图片尺寸907x1134
java从入土到出棺3逻辑结构与程序控制
图片尺寸1200x850
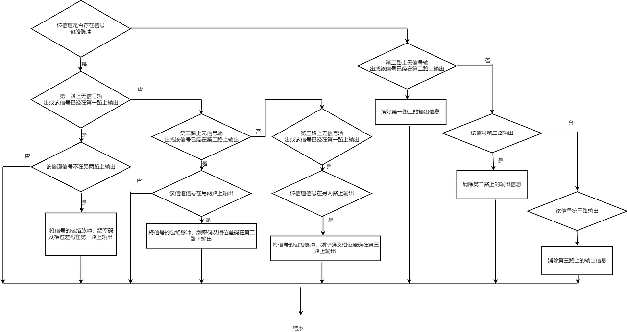
输出判断逻辑流程图--迅捷画图
图片尺寸1280x679
程序流程图怎么画
图片尺寸680x450
a:流程图的基本认知;1,流程图=流程 图,流程是一系列的逻辑关系(包含
图片尺寸924x834
游戏运行逻辑图(第二版代码):以上两个游戏流程图的运行是建立在从
图片尺寸1267x2063