遗嘱信托

大成研究民法典璞玉遗嘱信托映照私人财富传承复杂性
图片尺寸1080x725
以案说法从实务角度看民法典对家族信托业务的影响四遗嘱信托
图片尺寸708x387
遗嘱网站建设需要的简单介绍
图片尺寸757x503
机构风采北京信托牵头召开遗嘱信托研究课题第一次研讨会
图片尺寸900x383
浅议我国遗嘱信托的理论难点及设立
图片尺寸616x403
如何办理遗嘱信托手续?
图片尺寸688x416
浅析公证处参与遗嘱信托
图片尺寸500x300
遗嘱信托是什么?_张大爷_遗产_张伟
图片尺寸1024x575
遗嘱和保险金信托的区别 遗嘱信托产品
图片尺寸500x312
遗嘱 信托 遗产 孙国伟,袁婉君 责任编辑【正版】
图片尺寸598x800
经济参考网
图片尺寸400x488
传承工具的组合运用(遗嘱 信托,人寿保险 信托,保险金信托) - 知乎
图片尺寸1080x609
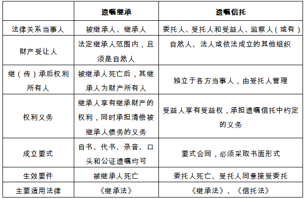
遗嘱与遗嘱信托:从定义到设立程序,这些差异你了解吗?
图片尺寸1200x675
案例与解析影印系列:遗嘱 信托 遗产 9787800737725 (美)拜尔 著
图片尺寸540x699
摘要:认定遗嘱无效,还是认定为遗嘱信托?
图片尺寸690x390
二,遗嘱信托都有哪些相关角色?
图片尺寸1219x621
重温·关于"遗嘱信托第一案"的几点思考
图片尺寸640x278
遗嘱家族信托的司法认可
图片尺寸400x566
遗嘱和保险金信托的区别 遗嘱信托产品
图片尺寸500x322
进步性与局限性中国首例遗嘱家族信托司法判例评析
图片尺寸771x561