部队番号史实

中国陆军部队番号经历了哪些变化?
图片尺寸960x2495
军改大动作!陆军保留13个集团军,番号大变
图片尺寸522x499![[转载] 国防白皮书首次公布中国陆军18个集团军番号](https://i.ecywang.com/upload/1/img0.baidu.com/it/u=2681289869,2331715627&fm=253&fmt=auto&app=138&f=JPEG?w=400&h=484)
[转载] 国防白皮书首次公布中国陆军18个集团军番号
图片尺寸400x484
十八个集团军调整为十三个,前后番号大概对照,仅供参考.
图片尺寸663x1280
斧子旗帜,上面写着抗日先锋军,这是红军1936年东征时部队使用的番号
图片尺寸640x905
我军认定的27个红军团都是哪些部队标准是什么
图片尺寸660x692
找到了怀曰达烈士的部队番号
图片尺寸640x1348
我国军改为什么新编集团军番号从71~83,而不是从1开始?
图片尺寸800x658
1949年2月,根据中央军委《关于统一全军编制及部队番号的命令》,总计
图片尺寸514x1000
《大决战》相关剧情:林罗刘在筹划辽沈战役综合来看,无论是从部队番号
图片尺寸660x389
中国军队历史上神秘部队番号8341,这支神秘部队究竟"特殊"在哪
图片尺寸1245x800
原创原创八路军曾是粤军部队这个番号是怎么来的
图片尺寸800x446
中国人民解放军全史(4-22)
图片尺寸1231x816
对越作战50军448团8连集体投降,事后整军被撤销番号_部队
图片尺寸593x353
p>部队番号:按照部队的性质,编制序列授予的部队名号. /p>
图片尺寸800x790
第三野战军战斗序列
图片尺寸1760x2575
中国军队历史上神秘部队番号8341,这支神秘部队究竟"特殊"在哪
图片尺寸450x354
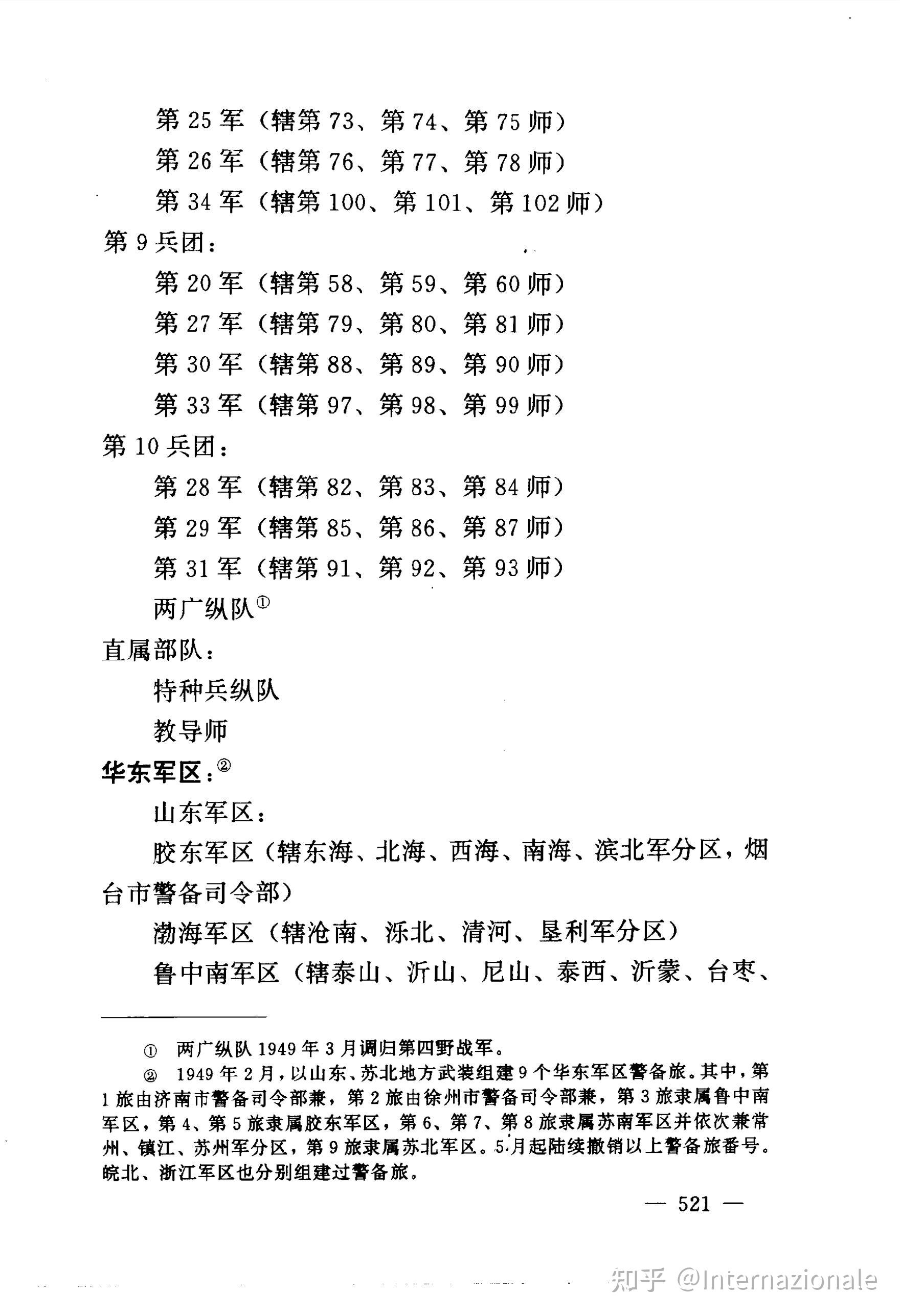
第三野战军战斗序列
图片尺寸1760x2575
武警机动师番号驻地及历史
图片尺寸638x386
中野第13军是由哪支部队改编而来首任军长是谁后来建制如何
图片尺寸640x337