部队番号 史实

陆军保畄13个集团军 番号大变
图片尺寸1271x1200
「解放战争权威史料」中央军委关于统一全军组织及部队番号的规定
图片尺寸2480x3508
番号是如何确立的?中国陆军部队番号经历了哪些变化?
图片尺寸960x2495
找到了怀曰达烈士的部队番号
图片尺寸640x1348
红军时期的70个军番号和首任军长结局一览表!
图片尺寸660x2466
抗战初期21集团军
图片尺寸640x1053
无人不知"八路"的威名,但我军为何主动放弃了这个重要番号?
图片尺寸640x918
淞沪会战日军部队番号,正视历史,当时的日本真的很强
图片尺寸1920x1080
同时撤销战略支援部队番号.
图片尺寸640x1253
二战日军的奇葩番号:带有浓重的地方风格,喜欢以长官名称呼部队
图片尺寸640x417
下辖直属部队有新四军第3师,山东第1师,山东第2师,山东第3师,山东第7
图片尺寸660x1272
第三野战军战斗序列
图片尺寸1760x2575
1949年2月,根据中央军委《关于统一全军编制及部队番号的命令》,总计
图片尺寸514x1000
红军长征时的部队战斗序列和代号一览表!
图片尺寸660x1699
第三野战军战斗序列
图片尺寸1760x2575
部队_李济深_靳云鹗
图片尺寸706x463
1941年前,这部队还没有正式番号,只称呼为关东军防疫给水部,同时又
图片尺寸335x224
第三野战军战斗序列
图片尺寸1760x2575
战略支援部队番号取消!解放军迎来新的"八大金刚"
图片尺寸800x450
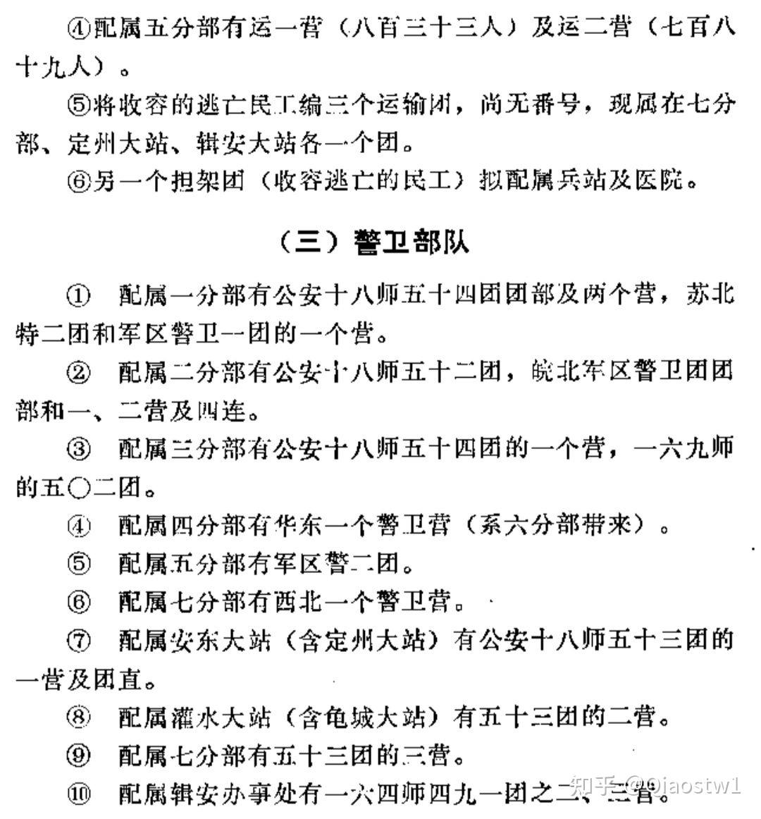
抗美援朝战争后勤经验总结01111后勤部队番号及配属简报
图片尺寸1080x1162