酒店热水系统图

【宾馆热水系统价格_河南酒店宾馆工程热水设计安装】-微世推网
图片尺寸763x516
酒店宾馆秒出热水怎么实现
图片尺寸800x565
合阳县酒店热水系统方案 案例四
图片尺寸600x410
酒店太阳能热水系统原理探讨兼求助!
图片尺寸1191x817
热水系统的冷水要同程布置吗?酒店给水系统设计分析,一探究竟
图片尺寸640x513
酒店宾馆热水系统_酒店锅炉_酒店锅炉系统-大恺热科
图片尺寸800x572
为何燃气热水器厂家不允许直接安装循环泵器做成热水循环系统
图片尺寸1267x856
江苏杭州商用燃气模块炉为何成为90酒店热水系统的选择
图片尺寸1224x696
华池县酒店热水系统方案 案例三
图片尺寸772x800
酒店热水解决方案 - 2020年最新商品信息聚合专区 - 百度爱采购
图片尺寸783x479
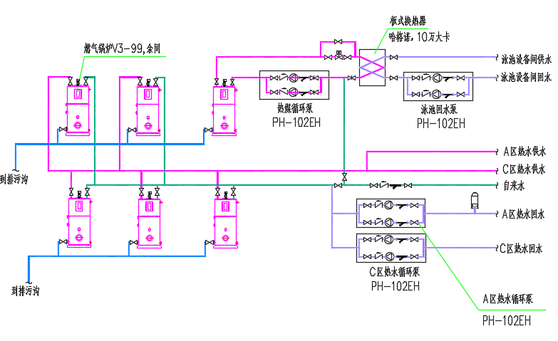
三区热水系统图
图片尺寸829x560
【暖通那些事儿】细说太阳能热泵热水系统在酒店中的应用
图片尺寸2741x1374
长沙酒店热水系统
图片尺寸377x569
某宾馆热水系统控制图
图片尺寸640x480
热水循环全房配置图123.jpg
图片尺寸600x720
a1-二区热水系统图
图片尺寸800x534
热水系统图_t3
图片尺寸1077x758
中央采暖及中央热水系统
图片尺寸1117x686
这才是真正的热水大循环.分分秒秒出热水!
图片尺寸648x484
商用空气能热泵热水器 商用热泵 酒店宾馆理发店热水工程安装
图片尺寸1920x1772