里程碑事件

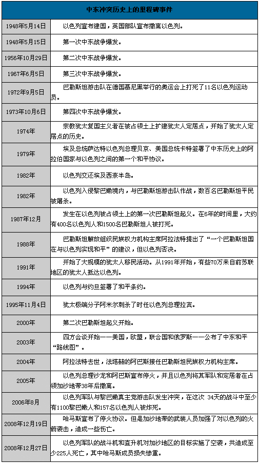
背景资料中东冲突历史上的里程碑事件附图2
图片尺寸505x902
rws领域重要的里程碑事件
图片尺寸819x439
8, 2020 file photo debris at the scene where
图片尺寸1600x1075
事故不断印度海军损失第二架米格29k舰载战机
图片尺寸884x610
谁能让后代学习历史,国家教科书!谁能让历史不重蹈覆辙,国家教 - 抖音
图片尺寸864x1920
3《遗传信息的携带者核酸》课件(新人教版必修1)湖南师大ppt
图片尺寸1080x810
重庆大轰炸"六五大隧道惨案",为死难同胞默哀!
图片尺寸640x366
4273年前
图片尺寸1080x1920
7个时间轴里程碑表项目管理工作计划进度关键节点大事件excel模板
图片尺寸800x799
9·11事件11周年:撞击现场高清回顾
图片尺寸852x540
"——盘点火箭残骸落区(12帧照片)
图片尺寸900x600
在这起枪击事件之后,部分网民不但没有谴责罪犯的行动,取而代之的是用
图片尺寸936x1080
f430活动
图片尺寸1024x743
最近不知道是冬天风大温度低的原因还是自己懒散跑不
图片尺寸604x1080
蒋丰:十个日本人这样看"九一八事变"
图片尺寸550x343
四川省盐亭县城关中学九年级历史下册第15课 东欧剧变和苏联解体.
图片尺寸720x540
韩国岁月号沉没事故(更新至4月28日)
图片尺寸1080x810
公司大事记重要事件发展里程碑时间工作计划流程图excel表格模板3xlsx
图片尺寸1273x808
这几天,和林人的朋友圈被这条信息刷屏了!必须给说法
图片尺寸1280x960
肿瘤免疫疗法里程碑事件
图片尺寸800x242