重尾分布

长尾分布重尾分布heavytaileddistribution
图片尺寸774x576
重尾分布(heavy-tailed distributions)
图片尺寸540x336
为了更加形象的理解"重尾分布"和"均衡分布"的percentile与样本平均类
图片尺寸900x647
长尾分布重尾分布heavytaileddistribution
图片尺寸688x496
肥尾程度(不同分布由轻到重)
图片尺寸650x427
t分布的尾部比正态分布重
图片尺寸369x294
长尾分布重尾分布heavytaileddistribution
图片尺寸752x550
一个大跳准则:重尾分布的理论和应用
图片尺寸1000x1000
长尾分布重尾分布heavytaileddistribution
图片尺寸684x508
对数变换可减少或消除偏斜,并尝试使分布正常.
图片尺寸993x281
"可以用一个公式曲线来解释——幂律分布,也被叫做长尾分布或重尾分布
图片尺寸815x625
32给出了与正态相比左偏,右偏,轻尾,重尾的分布的qq图的典型模式
图片尺寸458x279
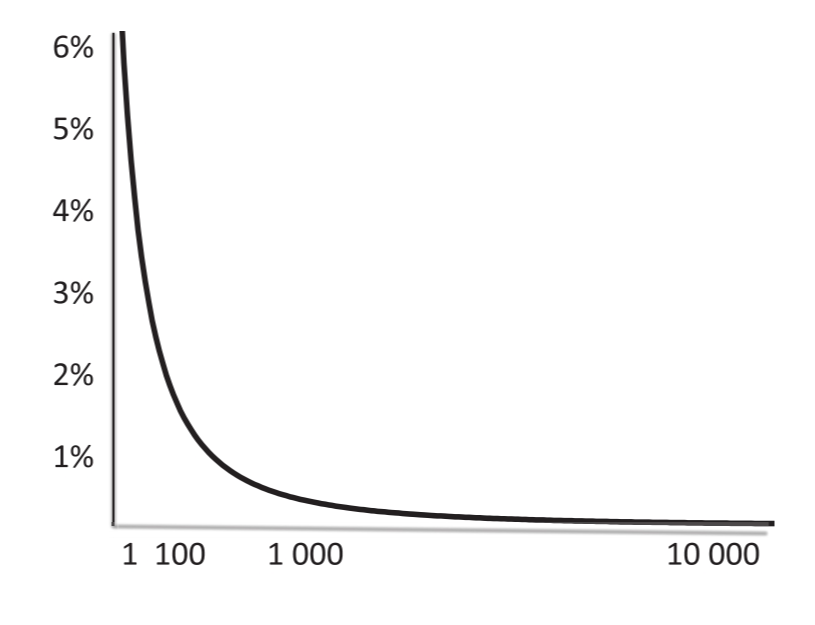
其他 > 详细 从图中可以看到阈值约为24,排序结果是明显的重尾分布
图片尺寸520x332
武汉大学学报 ● 信息科学版 2018 43(7): 1113-1121 重尾分布中
图片尺寸700x254
他指出,根据正态分布去预期和计划,我们可能会低估极端事件发生的概率
图片尺寸550x366
tailed distributions in disaster analysis 灾害分析中的重尾分布
图片尺寸800x800
峰值也低于标准正态分布 (峰低尾重)
图片尺寸1080x810
tailed and subexponential distributions 重尾分布和次指数分布简介
图片尺寸800x800
sas入门
图片尺寸443x319
cfa知识点解析丨cfa一级重难点:分布的偏度和峰度
图片尺寸607x383