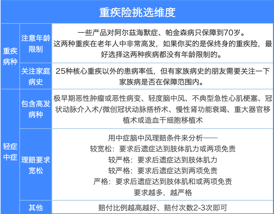
重疾险怎么选

家庭重疾险怎么选,看我三分钟说明白.迈入30大关后,发现身边 - 抖音
图片尺寸1242x1660
【成人重疾险挑选】这4款保险不贵更实用.
图片尺寸1440x1920
不知道重疾险怎么选没关系已经帮你整理好了
图片尺寸1080x569
重疾险购买攻略买什么重疾险划算多少钱一年合适一篇文章教您如何买好
图片尺寸825x596
百万医疗和重疾险如何选713分钟讲清楚
图片尺寸1080x1440
【超详细介绍】 重疾险,是保险 - 抖音
图片尺寸1242x1655
普通人重疾险怎么选?我给你们整理好了#抖音图文来了 #保险 - 抖音
图片尺寸1080x1440
重疾险推荐新旧版重疾险要怎么选才好71
图片尺寸1080x1440
0202.姐妹们得从重疾险的起源开始 - 抖音
图片尺寸1242x1706
不建议买重疾险和寿险了 - 抖音
图片尺寸1080x1442
重疾险不知道怎么选71挑选攻略不迷路
图片尺寸1080x1439
大保险公司的重疾险怎么选看这两款就够了
图片尺寸616x641
重疾险怎么选成人重疾险大测评附具体推荐榜单
图片尺寸527x679
重疾险应该如何选择看完就知道了
图片尺寸554x515
重疾险怎么选
图片尺寸1080x1439
选择恐惧症重疾险怎么选
图片尺寸1080x712
31岁女重疾险选择
图片尺寸840x577
重疾险和百万医疗怎么选择?
图片尺寸742x537
重疾险的最强科普,建议收藏
图片尺寸939x733
三,如何正确选择一份合适的重疾险?
图片尺寸428x600