野生动物分类

17205" data-lemmaid="17205">国家 /a>重点保护野生动物分类之一
图片尺寸621x713
根据国家林业局颁布的《野生动物保护法》,"三有动物"被列入《国家
图片尺寸800x1200
动物分类
图片尺寸1920x1440
蒙氏科学文化区|脊椎动物五大类分类卡
图片尺寸1358x1920
世界熊类图鉴.#神奇动物在抖音 #野生动物零距离 #爱护大自 - 抖音
图片尺寸1080x1582
动物界
图片尺寸1024x1024
【这些野生动物不能卖不能吃!
图片尺寸440x3063
引入一种外来物种——引狼入室
图片尺寸640x407
身体系统身体结构动物的分类什么是动物?
图片尺寸960x1280
谁才是真正的濒危野生动物?答案不是熊猫
图片尺寸900x1200
关于熊猫和它的"亲戚们"→_动物_生活_熊科
图片尺寸1080x464
谁与争锋-描科动物"第三把交椅"是谁 谁是猫科动物的第三强者?
图片尺寸1080x1439
6名野生动物保护官集体入驻微博
图片尺寸690x920
6名野生动物保护官集体入驻微博
图片尺寸690x920
城市竟然里有93种野生动物!还一个比一个可爱?
图片尺寸660x378
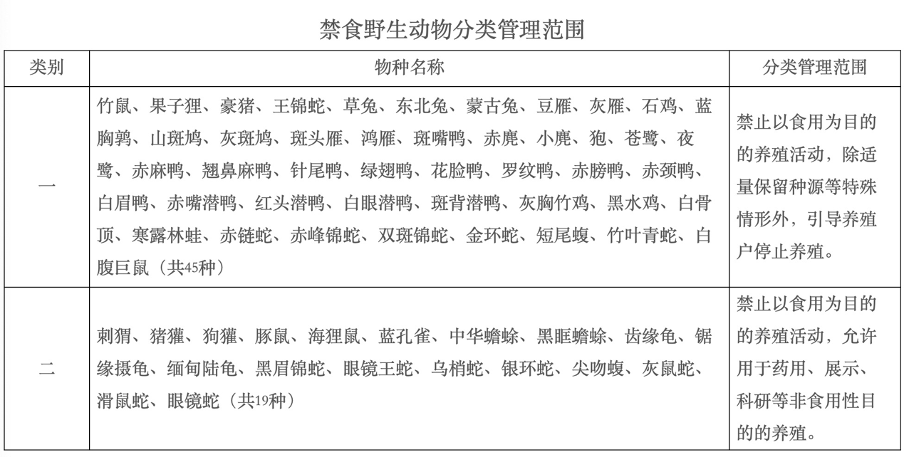
国家林草局:竹鼠果子狸等45种野生动物今年年底前停止养殖
图片尺寸1269x642
保定市自然资源和规划局公布禁食野生动物分类管理范围及种类
图片尺寸567x699
北京陆生野生动物种类增至612种,新增4种鸟_鸟类_长尾_分类
图片尺寸2571x1714
6名野生动物保护官集体入驻微博
图片尺寸690x920
图盈传媒:重视野生动物在生态系统中的重要性
图片尺寸640x407