量子力学思维导图

量子力学原理(p.a.m.狄拉克)思维导图
图片尺寸2872x3940
量子力学——知识框架和思维导图
图片尺寸1880x833
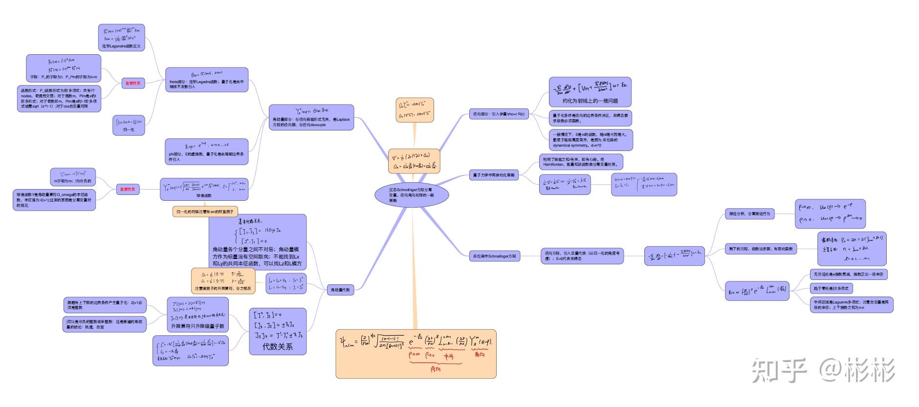
量子力学——知识框架和思维导图
图片尺寸1335x997
量子力学2版(张永德著)思维导图
图片尺寸6714x9343
量子力学理论框架
图片尺寸517x814
量子力学. 卷i2版(曾谨言著)思维导图
图片尺寸7412x7411
高等量子力学(李晋斌编著)思维导图
图片尺寸4768x2598
量子力学发展史梳理
图片尺寸2723x1202
漫画量子力学((日)石川宪二著;李梅译)思维导图
图片尺寸5926x1828
量子力学. 卷Ⅱ3版(曾谨言著)思维导图
图片尺寸6718x8665
思维导图社区-搜索思维导图-量子力学
图片尺寸300x666
收藏 课程已完结
图片尺寸1132x863
量子力学——知识框架和思维导图
图片尺寸1920x669
量子理论的观念之争和认识论发展(李宏芳著)思维导图
图片尺寸4710x1766
河南许昌面对孩子叛逆期家长的心情
图片尺寸1360x1081
量子力学——知识框架和思维导图 - 知乎
图片尺寸1383x441
思维导图刘芳菲《量子力学》台梦怡学习量子力学首先需要打破经典思维
图片尺寸1080x832
量子力学和量子信息
图片尺寸300x631
量子物理17ppt
图片尺寸1080x810
学,一册热学,一册波动力学,一册原子物理加上量子简介加上动量守恒
图片尺寸2874x1760