销售出库流程

erp销售发货出库流程
图片尺寸1240x1753
销售出库流程图
图片尺寸800x1133
出库工作流程参考模板
图片尺寸920x1302
企业销售出库业务流程图doc2页
图片尺寸920x1302
仓库出库流程图
图片尺寸920x1303
物品出库流程图
图片尺寸826x1135
第三方物流或客车进行配送的销售出库流程.png
图片尺寸447x625
出库工作流程
图片尺寸920x1303
产成品销售出库流程1
图片尺寸611x662
出库工作流程
图片尺寸920x1303
销售出库流程图
图片尺寸920x1302
出库工作流程
图片尺寸920x1303
仓库出库流程图
图片尺寸920x1302
销售下单到出货的流程图
图片尺寸920x1302
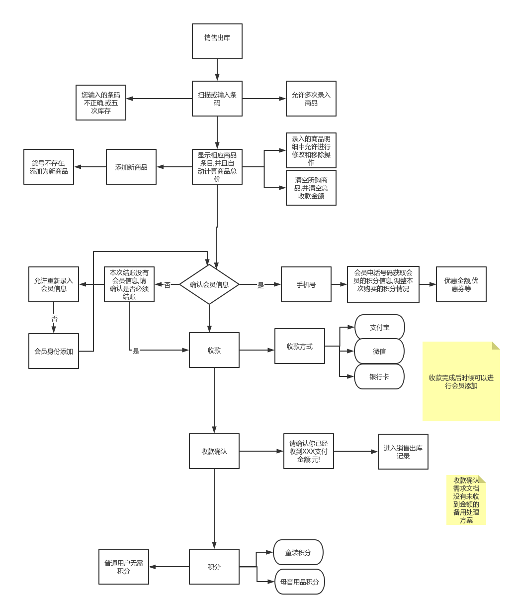
销售出库业务/泳道流程,参与角色有顾客,店铺/仓库,财务部,其中包含
图片尺寸894x774
出库流程图
图片尺寸2424x1998
仓库货物出库操作流程参考模板
图片尺寸920x1302
出库业务流程图
图片尺寸920x1302
出库工作流程
图片尺寸586x630
销售出库流程图
图片尺寸1078x1425