锯木头数学题

二年级奥数锯木头的学问最新整理
图片尺寸920x1301
二年级奥数之锯木头含答案
图片尺寸920x1302
三年级上册之经典锯木头问题
图片尺寸484x381
二年级奥数教程锯木头
图片尺寸920x1302
小学一年级奥数-锯木头问题
图片尺寸920x1302
二年级锯木头问题
图片尺寸920x1302
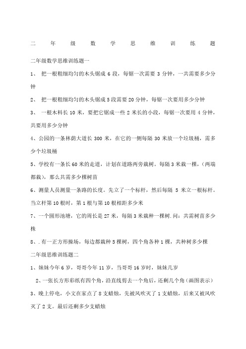
思维训练题 二年级数学思维训练题一 1, 把一根粗细均匀的木头锯成6段
图片尺寸496x702
一根木头锯成两段要2分钟,锯成5段需要几分钟?
图片尺寸1040x584
三年级上数学植树问题锯木头问题
图片尺寸920x1302
3-4锯木头问题
图片尺寸448x252
二年级锯木头问题
图片尺寸920x1303
二下思维训练——锯木头 爬楼梯
图片尺寸1080x810
茂喵喵系列二年级数学必考题型一百道080锯木头
图片尺寸1161x774
2016小学一二年级数学兴趣班第3次锯木头doc
图片尺寸860x1184
二年级锯木头问题
图片尺寸920x1302
95小学数学"植树问题","爬楼梯问题","锯木头","绳子打结","敲钟"等
图片尺寸1080x1439
青岛版二年级上册数学复习题之锯木头减绳子钻树空的问题答案ppt
图片尺寸1080x810
请教小学数学问题,求高手解答,要有详细步骤哦
图片尺寸568x568
苏教版小学数学四年级教学课件 把一根木料锯3次,能锯成几段?
图片尺寸1080x810
把一根木头锯成5段要8分钟;锯成10段要几分钟? 2.
图片尺寸496x702