镜面反射和漫反射

八年级上册物理光现象——镜面反射和漫反射的动画演示
图片尺寸1728x1080
镜面反射与漫反射对比
图片尺寸500x341
科普下镜面反射和漫反射的知识及应用
图片尺寸602x300
镜面和漫反射,矢量图解
图片尺寸1100x1100
初中物理99知识点总结73中考物理冲刺满分.
图片尺寸720x931
镜面反射与漫反射.ppt
图片尺寸800x600
镜面反射与phong模型
图片尺寸375x191
科普下镜面反射和漫反射的知识及应用
图片尺寸491x258
方型光电开关漫反射传感器 对射型 镜面反射 pz e3z-r61 t61 d61
图片尺寸800x800
镜面反射
图片尺寸1080x810
漫反射(左)与镜面反射(右).(图片来源:mikerun /wikimedia commons)
图片尺寸750x289
【聚焦重难点】 1.光的镜面反射和漫反射
图片尺寸640x566
11.镜面反射和漫反射
图片尺寸640x360
漫反射和镜面反射课件
图片尺寸800x450
人教版物理八上知识点精讲422镜面反射和漫反射课件9张ppt
图片尺寸860x484
图:左为镜面反射,右为漫反射结论揭晓:在环境中没有大面积光源的时候
图片尺寸454x150
镜面反射和漫反射4. 光路特点:在反射现象中,光路是__可逆___的.
图片尺寸826x348
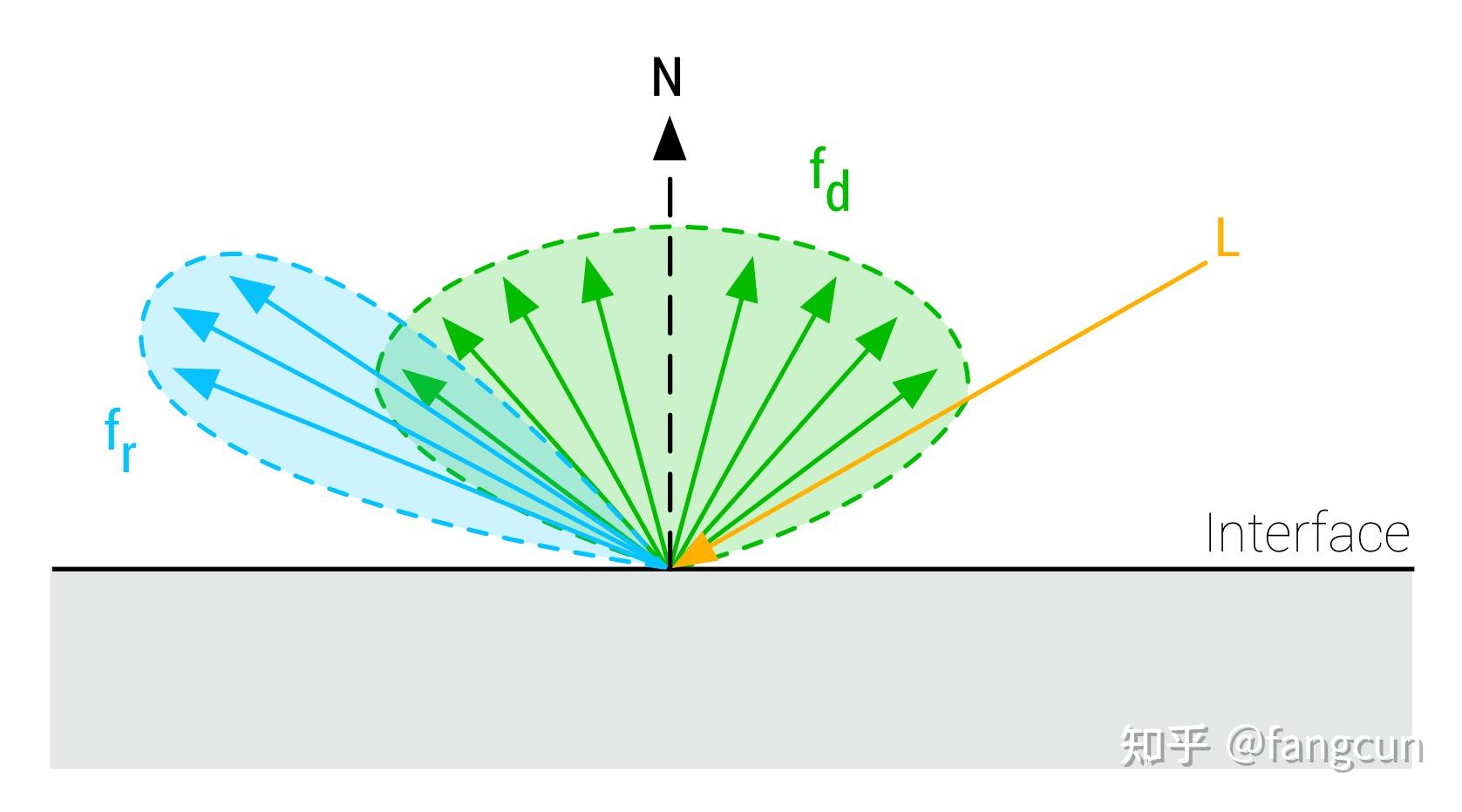
如下图所示,我们的brdf模型将光线反射分为了漫反射和镜面反射两部分.
图片尺寸1677x932
首页 解决方案反射包括镜面反射和漫反射.
图片尺寸480x242
镜面反射与漫反射ppt
图片尺寸800x600