长沙米拓

分析了解长沙米拓一个不合规的小公司如何做得了合规业务
图片尺寸914x498
"伪高新技术企业"长沙米拓信息公司正义从来不会缺席,只会迟到
图片尺寸706x518
"伪高新技术企业"长沙米拓信息公司正义从来不会缺席,只会迟到
图片尺寸994x495
米拓杨某人—长沙米拓信息技术有限公司董事长
图片尺寸799x591
"伪高新技术企业"长沙米拓信息公司正义从来不会缺席,只会迟到
图片尺寸1152x561
"伪高新技术企业"长沙米拓信息公司正义从来不会缺席,只会迟到
图片尺寸768x592
长沙米拓公司绞尽脑汁获得高新企业
图片尺寸493x500
长沙米拓无证经营且违规借用第三方证件经营,已经责令其整改之中
图片尺寸800x600
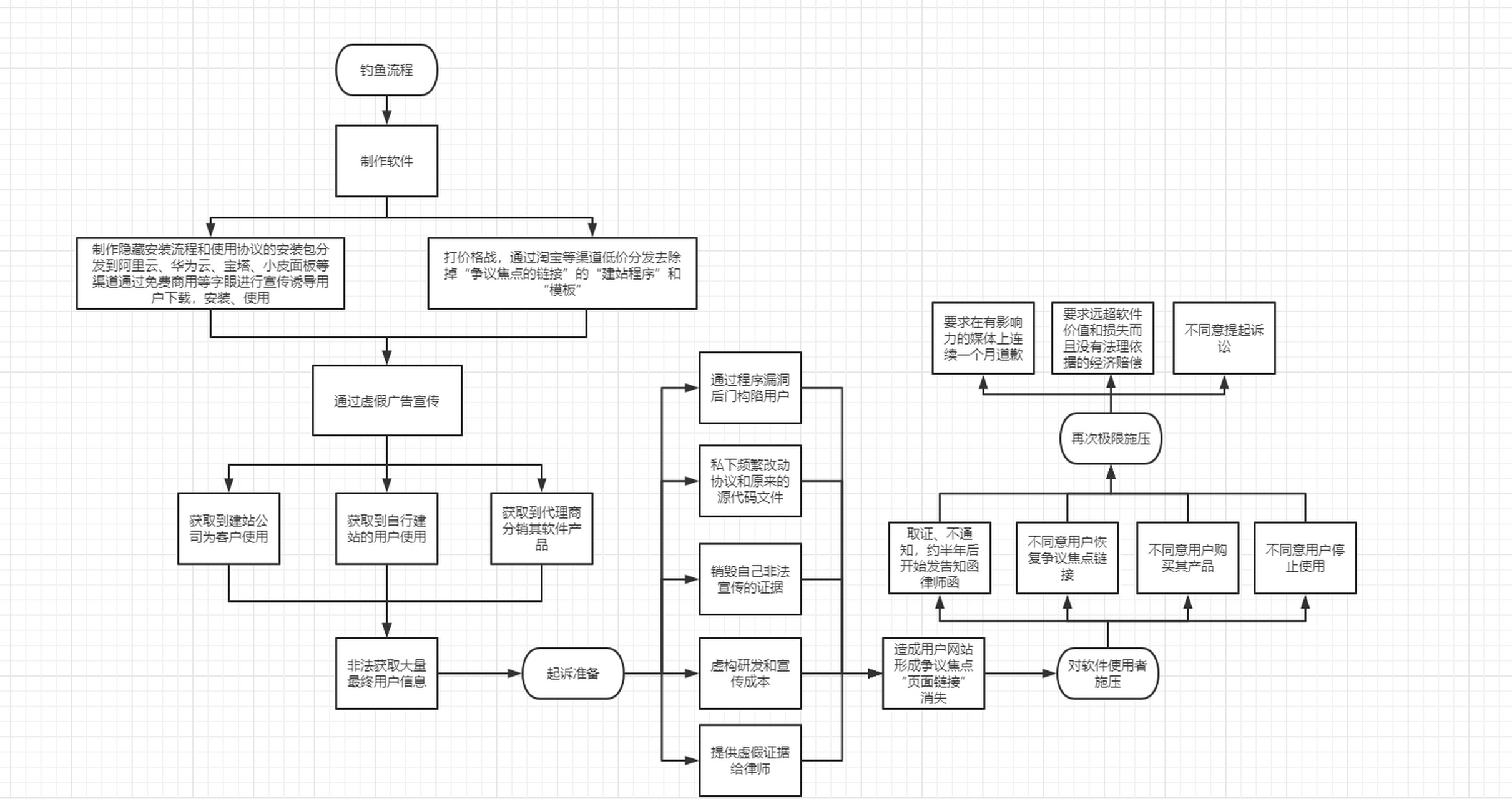
长沙米拓的钓鱼流程图,网友太给力了!
图片尺寸2422x1280
还算满意,折扣优惠力度不大!
图片尺寸700x1244
米格的人气总是没有奥特莱斯足,现在许多品牌也入驻了,偶尔也能淘到
图片尺寸700x933
长沙米拓企业建站系统图片添加编辑功能
图片尺寸1052x690
"伪高新技术企业"长沙米拓信息公司正义从来不会缺席,只会迟到
图片尺寸945x239
将长沙米拓公司"水货"高新技术企业"打回原形"
图片尺寸1024x768
长沙米拓新发布的metv75免费模板的使用体验
图片尺寸1242x2576
产品,客户,渠道,文化,团队……从硬实力到软实力
图片尺寸1080x607
长沙米拓企业建站系统招聘模块时间设置
图片尺寸1269x679
本报记者兰叶青长沙报道
图片尺寸800x533
长沙米拓企业建站系统简历接收邮箱及回复设置
图片尺寸1714x585
长沙米拓企业建站系统图片添加编辑功能
图片尺寸1000x600