长治小学划片图

头条2019年长治市小学初中招生划片信息详细文件
图片尺寸1080x1528
长治市区小学施教区划分图
图片尺寸600x552
长治市区小学施教区划分图
图片尺寸600x448
长治市区小学施教区划分图
图片尺寸600x545
长治市区小学施教区划分图
图片尺寸600x643
长治市区小学施教区划分图
图片尺寸600x608
长治市区小学施教区划分图
图片尺寸600x463
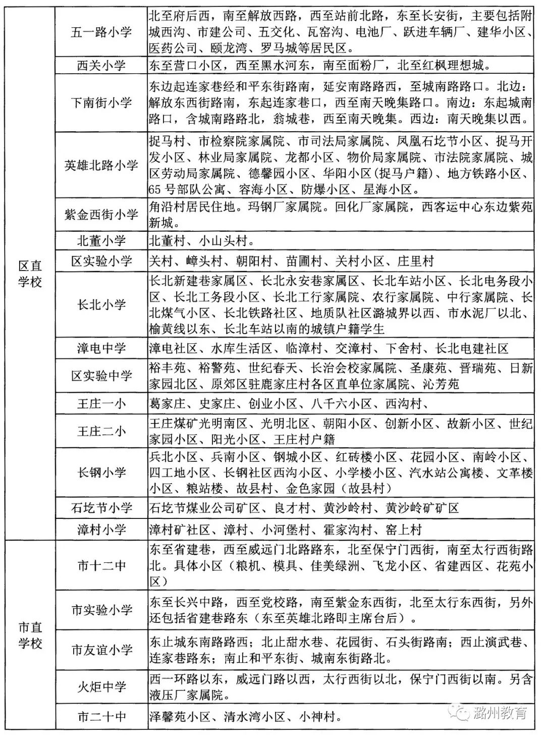
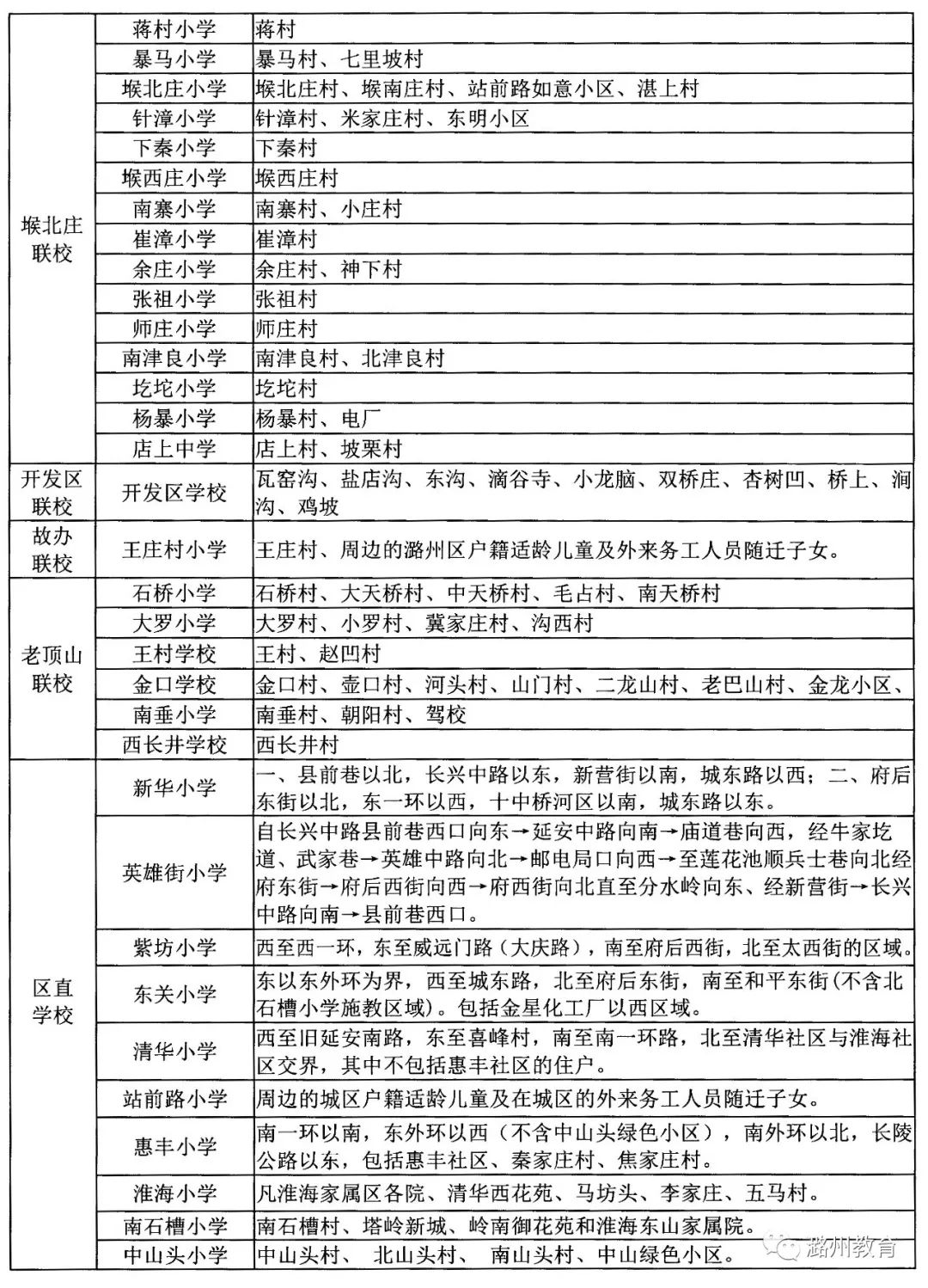
2019年长治市潞州区中小学招生办法及学区最新划分表公布!
图片尺寸1080x1460
长治市区小学施教区划分图
图片尺寸600x797
长治城区所有小学施教区域划分及办学规模
图片尺寸600x513
长治城区所有小学施教划分都在这了!快转给身边的家长们!
图片尺寸600x505
2022长治市潞城区实验小学学区划分图 2022长治市潞城区实验小学学区
图片尺寸1070x973
头条2019年长治市小学初中招生划片信息详细文件
图片尺寸1080x1531
(下滑有详情)城区小学招生划片示意图(下滑有详情)城区初中招生划片
图片尺寸1080x608
头条2019年长治市小学初中招生划片信息详细文件
图片尺寸1080x1526
2019年长治市潞州区中小学招生办法及学区最新划分表公布!
图片尺寸1080x1414
长治实验小学北校区划片地图 - 抖音
图片尺寸438x330
2019年长治市潞州区中小学招生办法及学区最新划分表公布!
图片尺寸1080x1498
长治市区小学施教区划分图
图片尺寸600x583
头条2019年长治市小学初中招生划片信息详细文件
图片尺寸1080x1518