防浪涌电路

开关电源前级防浪涌防雷电路设计分析
图片尺寸1136x524
一种防雷击浪涌的开关电源电路设计
图片尺寸1917x897
一种单相抗浪涌保护电路
图片尺寸2174x945
3.1 mov浪涌保护电路原理图
图片尺寸552x360
防雷防浪涌电路原理图
图片尺寸946x680
cn203166497u_一种防浪涌直流保护电路有效
图片尺寸1000x404
3.3 rfi浪涌保护电路原理图
图片尺寸593x386
浪涌保护器spd的工作原理
图片尺寸529x327
一种防浪涌保护电路的制造方法与工艺
图片尺寸1000x981
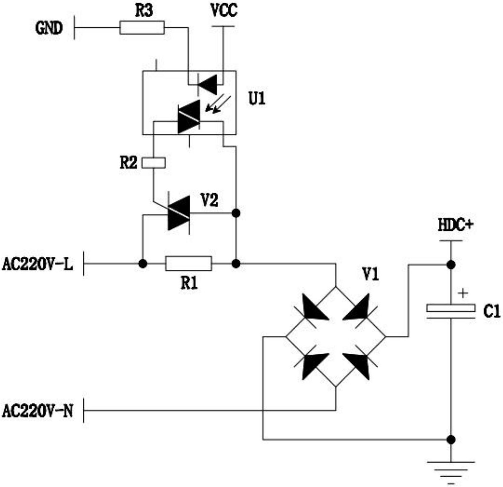
一种防开机浪涌电流电路
图片尺寸1691x1636
电路保护器件在开关电源中的浪涌保护应用
图片尺寸552x289
xkdy浪涌保护器
图片尺寸500x302
通信直流电源输入防浪涌电路
图片尺寸1000x509
一种开关电源通电防浪涌电路
图片尺寸1887x1410
一种浪涌防护电路的制作方法
图片尺寸1000x607
防浪涌电路图浪涌电流抑制电路
图片尺寸484x401
防雷接地系统第六分项:电涌保护器
图片尺寸640x754
下图是pmos防浪涌电路的简化原理图.
图片尺寸683x353
一种浪涌保护电路
图片尺寸898x990
cn207082840u_一种三相抗浪涌保护电路失效
图片尺寸1932x1212