阿里投资

细数阿里投资蔡崇信所言不是否定只是事实
图片尺寸800x478
阿里扫货式投资大模型
图片尺寸1200x720
大模型投资2024阿里腾讯争做一号金主
图片尺寸1080x756
互联网下半场阿里投资了这家模式创造者
图片尺寸550x319
细数阿里投资蔡崇信所言不是否定只是事实
图片尺寸474x296
2 那么如何看待刮骨疗伤期的阿里投资价值?
图片尺寸640x295
阿里投资的土耳其电商trendyol计划融资15亿美元
图片尺寸1280x720
顺着阿里投资的"五虎"看去,星光璀璨的创始团队可能是被投的门槛.
图片尺寸700x395
阿里财报多项创新业务强劲增长,投资机构:在阿里做出下一个大动作前
图片尺寸640x896
大厂投资图谱 | 2023年出手数量不及2018年四分之一 阿里投资"瘦身"
图片尺寸547x10000
马云阿里战略投资机构密集调研爱施德这家企业能否迎来第二春
图片尺寸735x310
阿里巴巴2019年投资者大会开幕市场预期阿里未来增长强劲
图片尺寸1200x557
阿里巴巴日本投资人(阿里创业投资有限公司)
图片尺寸640x426
喜讯春光里投资企业1919获阿里20亿元投资
图片尺寸1080x720
金融时报:阿里借力云业务成中国领先人工智能投资者
图片尺寸1000x568
知乎,微博: 阿里 核心持股,战略投资的意义将在ai"通义千问"体现出来.
图片尺寸800x1731
阿里投资路线图社交是必选项020为终极目标
图片尺寸590x393
阿里投资的陌陌今年惨遭腰斩41岁唐岩卸任ceo
图片尺寸800x533
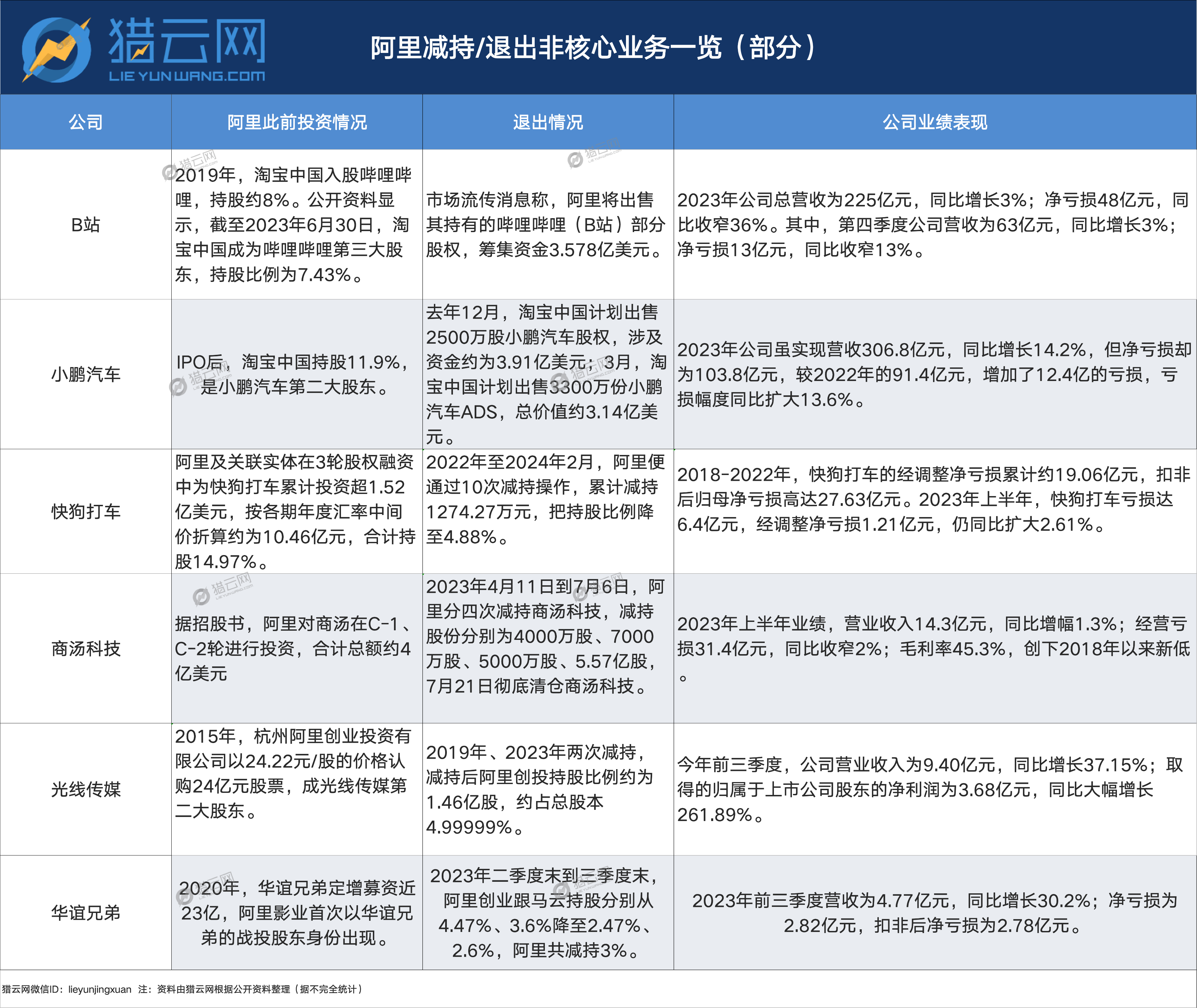
阿里减持以退为进
图片尺寸3528x2971
阿里投资者大会什么情况阿里投资者大会投资哪些人
图片尺寸500x333