阿里数据银行

阿里巴巴发布品牌数据银行,营销开始真正智能化
图片尺寸1345x823
fast平台_阿里品牌数据银行分析复盘 fast思路ppt版/思维导图版
图片尺寸459x240
双11前夕,品牌数据银行限量发送人群包权益
图片尺寸1080x422
阿里品牌数据银行:全网最全数据银行介绍!(附海量截图)
图片尺寸960x540
数据银行天猫经过十年的电商发展,携带阿里to b业务的基因.
图片尺寸553x312
最强干货阿里发布双十一商家加油宝典
图片尺寸1694x918
由数据银行到策略中心
图片尺寸1884x879
阿里发布品牌数据银行能像货币一样储蓄和增值
图片尺寸1321x740
安客诚成为阿里数据银行首批认证服务商 助力数据营销新生态
图片尺寸1270x639
海量截图半个小时看懂阿里品牌数据银行宋星的半小时读懂系列
图片尺寸1328x772
天猫代运营服务商十大排名(2024天猫榜单)_营销_品牌_数据
图片尺寸1920x1080
阿里认证之品牌数据银行分析师
图片尺寸1080x762
【华西计算机】0607|阿里通义千问qwen2大模型发布并同步开源
图片尺寸692x1961
阿里携手工行:四万台客如云助力"川派"餐饮
图片尺寸3648x1824
数据银行-价值作用
图片尺寸1213x504
广州大麦荣获阿里数据银行和策略中心双重认证,赋能品牌持续增长
图片尺寸1582x1052
github无抗手mysqldba攻坚指南一出阿里数据库专家都解脱了
图片尺寸1280x720
阿里品牌数据银行介绍!
图片尺寸960x540
马云的小目标提前两年完成了网商银行技术服务1000万小微经营者
图片尺寸5325x2020
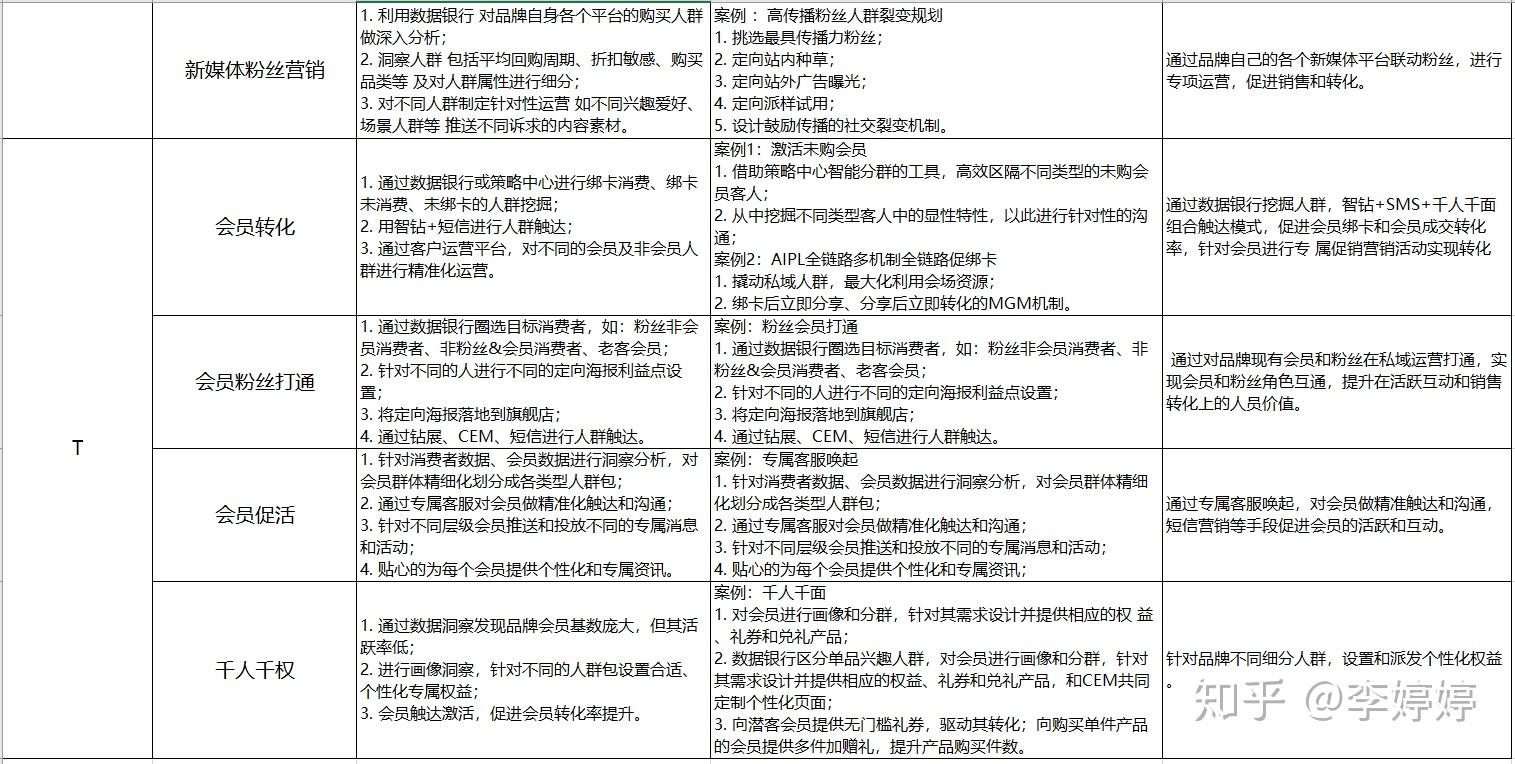
阿里品牌数据银行fast 21个场景
图片尺寸1515x764