阿霉素心脏毒性

circ res丨复旦大学葛均波/孙爱军发现阿霉素诱导心脏毒性的潜在机理
图片尺寸1080x1247
化疗心脏毒性概述——任钧国
图片尺寸1280x720
胃癌nccn指南新进展脂质体阿霉素ppt
图片尺寸800x600
阿霉素持续静脉注射与静脉注射给药的心脏毒性pdf
图片尺寸792x1156
阿霉素诱导的心脏毒性厉害不circrna有话说
图片尺寸1036x773
期刊阿霉素化疗致心脏毒性102例临床分析被引量:2 目的探讨阿霉素
图片尺寸970x1372
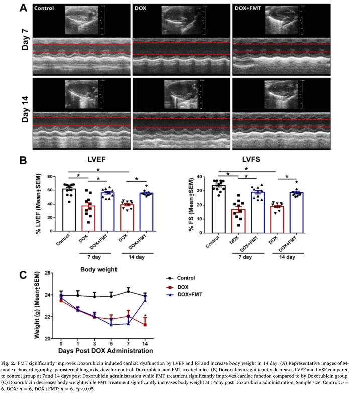
微生物群调节阿霉素诱导的心脏毒性
图片尺寸873x710
果胶阿霉素对大鼠心脏毒性的研究.pdf 6页
图片尺寸800x1195
还原型谷胱甘肽预防表阿霉素心脏毒性的观察.docx
图片尺寸1178x1665
基于代谢组学的灯盏花素抗阿霉素心脏毒性作用机制研究
图片尺寸734x386
微生物群调节阿霉素诱导的心脏毒性
图片尺寸695x784
血液系统疾病(如淀粉样变),使用过对心脏有毒性作用的药物(比如阿霉素
图片尺寸606x369
参麦注射液对阿霉素心脏毒性反应的防治作用
图片尺寸1488x2059
引起心脏毒性的常见抗癌药物
图片尺寸774x524
抗肿瘤药物阿霉素引起心脏毒性的新机制
图片尺寸702x589
乳腺癌化疗阿霉素心脏毒性的观察及护理
图片尺寸1381x790
金属硫蛋白对阿霉素心脏毒性的保护作用及其对onoo -生成的抑制
图片尺寸1449x2023
阿奇霉素可能引发心脏病 导致致命心律不齐(图)
图片尺寸410x217
脂质体阿霉素山东医保报销吗 阿霉素是医保药
图片尺寸304x397
2021 esc|雷诺嗪通过抑制过度自噬对阿霉素诱导心脏毒性大鼠模型发挥
图片尺寸1080x645