阿q正传人物关系

鲁迅《阿q正传》详细分析解说,辛亥革命背景下的典型人物的命运
图片尺寸867x488
阿甘正传人物关系图谱
图片尺寸1780x1312
阿甘正传人物关系图谱
图片尺寸520x347
阿q正传情节导学框架图
图片尺寸920x1302
no185电影阿q正传
图片尺寸600x799
郑好第一百四十五次分享——思维导图阿q正传
图片尺寸750x525
乱七八糟的关系
图片尺寸650x590
粤教版高中语文必修四阿q正传教案
图片尺寸595x842
艳照风波关系图,显示娱乐圈无非是若干条生物链
图片尺寸540x802
"读《呼兰河传》,解文中人物,写身边奇人"——五3班第四周语文自主
图片尺寸2666x2000
终将相逢读群山回唱
图片尺寸3252x2284
"读《呼兰河传》,解文中人物,写身边奇人"——五3班第四周语文自主
图片尺寸1280x960
美篇
图片尺寸1200x1920
曹骏
图片尺寸953x681
郑好第一百四十五次分享——思维导图阿q正传
图片尺寸750x1957
"读《呼兰河传》,解文中人物,写身边奇人"——五3班第四周语文自主
图片尺寸1238x928
"读《呼兰河传》,解文中人物,写身边奇人"——五3班第四周语文自主
图片尺寸960x680
信宜市第三中学语文科组教研活动暨课改汇报课
图片尺寸1467x1015
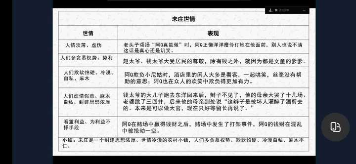
阿q正传中未庄的世情和表现是什么
图片尺寸720x332
那本文中主要人物是有谁呢,他们的性格又是怎样的?
图片尺寸1536x2381