隔离电源原理图

一款低成本的隔离电源电路图
图片尺寸928x350
电源原理图
图片尺寸607x416
我的隔离电源,欢迎拍砖
图片尺寸962x459
隔离型dcdc高压电源模块
图片尺寸2507x1399
3845隔离电源问题
图片尺寸1168x517
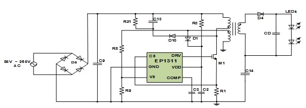
30-50w 0/1-10v调光1级半隔离高pf无频闪方案 - 电源ic方案 - 东莞二
图片尺寸770x369
三种基本的隔离开关电源: l vin lm d vo vin d1 d2 vo s s 反激型
图片尺寸1080x810
由mc33363构成的6v/2a隔离式开关稳压电源电路_原理图论坛_单片机电路
图片尺寸680x413
采用ne555构成的隔离型稳压电源图
图片尺寸800x396
2w非隔离电源方案
图片尺寸2219x1257
1.8由top414g构成的5v,2a输出的隔离式开关电源
图片尺寸1644x1035
电子电气设备的电路隔离技术探讨
图片尺寸3024x1417
由cw1842外接功率mos管组成的隔离式开关稳压电源电路
图片尺寸2049x912
两线制变送器微功率隔离电源设计
图片尺寸375x314
一种电能表的rs485隔离电源电路
图片尺寸1000x381
昂帕高功率高pf的全系列外置隔离电源方案
图片尺寸604x213
基于隔离变压器的电源电路的制作方法
图片尺寸1000x424
cn110350809a_一种用于高速电主轴驱动器的隔离ac-dc电源在审
图片尺寸1978x1029
一种dcdc隔离电源电路的制作方法
图片尺寸1000x572
双变压器隔离的开关稳压电源
图片尺寸2370x1198