隔离电源电路

一款低成本的隔离电源电路图
图片尺寸928x350
3845隔离电源问题
图片尺寸1168x517
我的隔离电源,欢迎拍砖
图片尺寸962x459
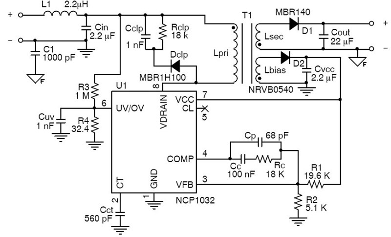
设计一款宽范围输入的隔离开关电源
图片尺寸1008x506
基于隔离变压器的多路输出隔离非稳压电源电路
图片尺寸1748x2052
隔离式开关稳压电源电路原理图
图片尺寸750x504
top414g构成的5v,2a隔离式开关电源电路
图片尺寸1724x842
简易三级管隔离小功率开关稳压电源电路
图片尺寸708x492
dcdc隔离电源隔离usb隔离can隔离图等参考设计-电子电路图,电子技术
图片尺寸978x443
电子电气设备的电路隔离技术探讨
图片尺寸2173x1228
隔离3~5w射灯三绕组过认证驱动方案
图片尺寸607x416
一种电能表的rs485隔离电源电路
图片尺寸1000x381
脑洞大开使用jw3510制作的隔离485双侧dcdc电源
图片尺寸659x254
图八: 48 v到隔离式12 v/3 w偏压电源电路
图片尺寸800x485
电子/电路 > 隔离器电路图,可运用c2 q4 2 rv2 fnr-7k820 power- 电源
图片尺寸840x1187
mc33363构成的6v/2a隔离式电源电路图
图片尺寸600x364
htm多电压电平的存在需要隔离来保护低压电路免受高压影响.
图片尺寸1280x435
5v,2a隔离式开关电源电路图
图片尺寸800x391
一种紧凑型全桥dcdc隔离电源设计
图片尺寸658x376
供应汽车双电瓶保护隔离器12v 150a常开型防尘型双电瓶隔离器
图片尺寸1358x1920