雅迪x5线路图

电动车整车线路图
图片尺寸1176x882
36v电动车控制器电路
图片尺寸842x1110
电动车智能无刷控制器接线图
图片尺寸920x1302
雅迪电动车控制器的接线图大全
图片尺寸690x1097
电动车原理图
图片尺寸1890x2733
这是低电平刹车线路图
图片尺寸504x592
无刷电动车控制器接线方法(配图)
图片尺寸1263x776
雅马哈自行车标志
图片尺寸862x611
摩托车电路图
图片尺寸1390x848
电动自行车电路图1
图片尺寸1612x977
求个踏板摩托车启动线路图准确有红包
图片尺寸1441x880
从技术角度来讲维修电动车和家电哪个更容易
图片尺寸736x496
电动车线路图大全
图片尺寸800x561
五羊本田150摩托线路颜色区分
图片尺寸1441x912
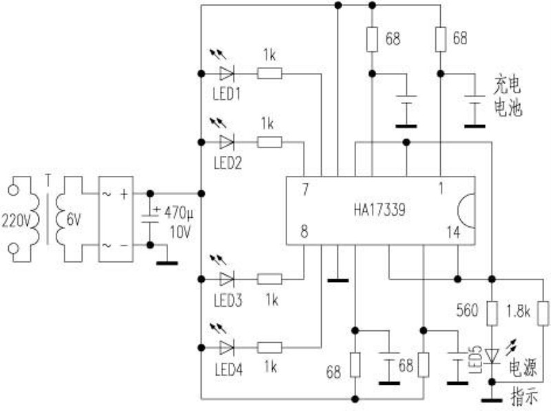
电动车控制器电路图(64张图)——电动车系列之三
图片尺寸1494x1081
五羊9642本田wy125型摩托车分解电路
图片尺寸800x515
嘉陵倩影摩托车电路图
图片尺寸797x632
电动车线路图大全
图片尺寸920x651
电动车线路图大全
图片尺寸800x596
电动车线路图
图片尺寸920x1302