需求曲线图及解析

一张图搞定不同市场的均衡 需求曲线和供给曲线短期均衡和长期均衡
图片尺寸960x1280
用马斯洛需求层次理论,看小鹏mona"想往03"的市场机会丨汽势营销
图片尺寸660x503
西方经济学供给需求曲线
图片尺寸744x992
短期与长期内的需求移动
图片尺寸755x819
三,需求的层次和分级
图片尺寸1799x2276
牛逼的产品经理需要具备的15个思维模型_需求_用户_分析
图片尺寸1448x1208
中级经济基础常考曲线-需求供给曲线 ~备考24中级经济师的家人们
图片尺寸1246x1660
(二)完全竞争厂商的需求曲线
图片尺寸1845x1063
3. 需求曲线
图片尺寸986x1237
总需求曲线右下方倾斜更详细的解释——利率效应——流动性偏好理论
图片尺寸1957x1486
供给—需求曲线
图片尺寸579x558
个人网站建设实训需求分析_(个人网站建设实训需求分析)
图片尺寸1655x1280
需求曲线及函数
图片尺寸1556x820
商城系统需求分析
图片尺寸1591x833
买者承担大部分税收负担;l 供给曲线缺乏弹性,需求曲线富有弹性,卖者
图片尺寸964x428
考点三:需求,供给函数,需求,供给规律和需求,供给曲线
图片尺寸658x646
绝7522中级经济师必考曲线汇总背完一次过
图片尺寸1080x1440
需求供给与均衡价格曲线
图片尺寸920x1303
六章第1题(课后习题)请区分完全竞争市场条件下的单个厂商的需求曲线
图片尺寸1728x1080
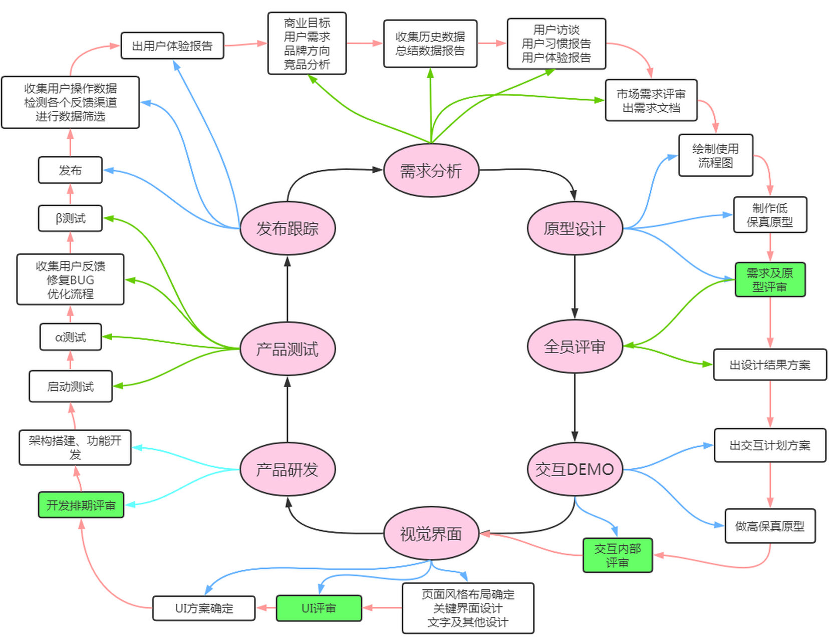
4组需求分析报告
图片尺寸1924x1169