非那根儿童用量

商品图文详情
图片尺寸750x933
宝宝发热有宝妈给宝宝用过这个药吗!
图片尺寸768x1024
念珠菌病:用于治疗口咽部和食道念珠菌感染;播散性
图片尺寸1000x1000
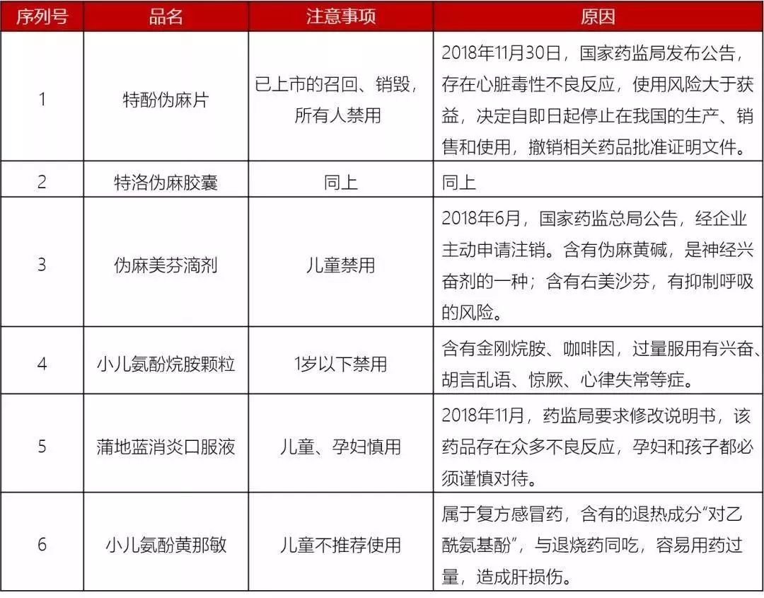
2019用药黑名单:别再喂孩子这些药了!
图片尺寸700x407
咳嗽药物含有(非那根)异丙嗪的止咳药代表产品:伤风止咳糖浆,复方桔梗
图片尺寸1080x845
急诊吸氧法
图片尺寸1080x1439
异丙嗪「肌注」变「静推」,医生你该怎么办?
图片尺寸640x568
治疗失眠临床如何选?
图片尺寸1080x1403
用于儿童普通感冒或流行性感冒引起的发热,也用于缓解轻至中度疼痛如
图片尺寸1000x1000
小儿止咳糖浆(白云山)
图片尺寸1000x1000
南国 小儿糖浆 100ml*1瓶/盒 祛痰 镇咳 标准装
图片尺寸800x800
1 2 含有(非那根)异丙嗪的止咳药代表产品:伤风止咳糖浆,复方桔梗
图片尺寸650x346
名如:顺尔宁,普米克,艾畅,美林,西克劳,西舒美,开瑞坦,舒喘灵,非那根
图片尺寸614x372
图片图片含(非那根)异丙嗪2岁以下禁用原因:可能导致 2 岁以下孩子
图片尺寸536x894
急救药品的作用与副作用
图片尺寸640x780
2. 含有(非那根)异丙嗪的止咳药
图片尺寸621x844
复方氢溴酸右美沙芬糖浆与非那根止咳糖浆治疗儿童支气管肺炎疗效对比
图片尺寸1423x1948
含有(非那根)异丙嗪的止咳药代表产品
图片尺寸1080x479
双硫仑样反应该如何紧急处置?
图片尺寸960x720
用于感冒或流感引起的咳嗽,咳痰. 1
图片尺寸1000x1000