韩国昌院长简历

安徽省委决定:她任合肥学院院长(图/简历)
图片尺寸480x600
市中院党组书记,院长江敦斌到高新区法院调研督导工作
图片尺寸1080x721
何欣简介-何欣简历-原碧桂园营销学院院长-讲师中心-中国企业家学习网
图片尺寸605x375
李齐方,教授/博士生导师,北京化工大学材料科学与工程学院副院长,韩国
图片尺寸300x342
韩国花纹彩色简历模板.doc
图片尺寸993x1404
院长超喜欢的健康管理师简历
图片尺寸1242x1756
李在明_尹熙悦_简历
图片尺寸1200x750
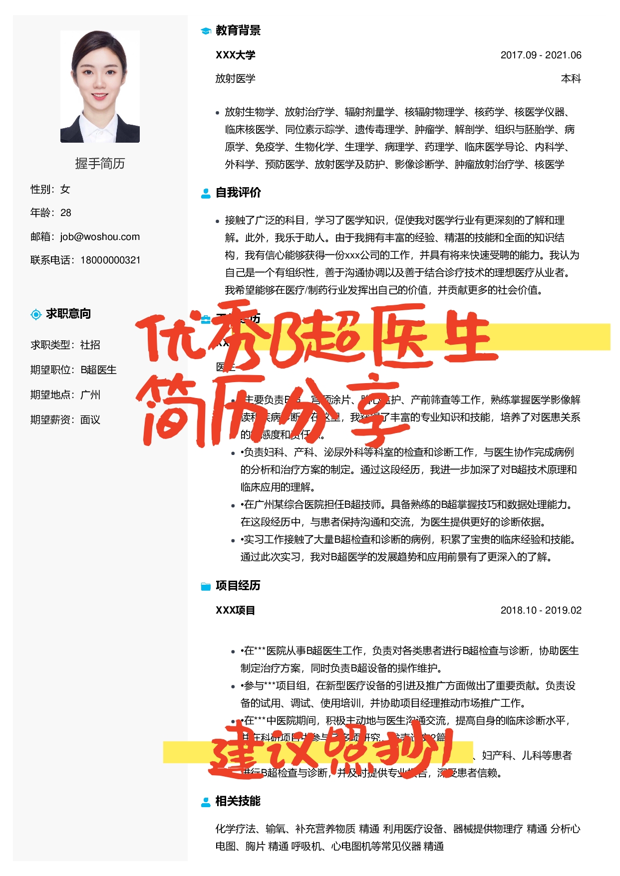
三甲医院院长喜欢的b超医生简历
图片尺寸1242x1756
教学人员简历林伟基副院长讲座教授
图片尺寸800x1132
院长简历
图片尺寸300x434
名誉院长惠宁简历
图片尺寸1280x1920
韩国lh整形医院 咸正旭院长
图片尺寸276x354
三甲医院院长喜欢的b超医生简历
图片尺寸2864x3651
尹宗善:韩国conel泌尿医院院长,朝鲜大学泌尿外科外来教授,南昌博爱
图片尺寸301x373
海南高级人民法院院长董治良简历
图片尺寸450x600
韩国签证个人简历
图片尺寸787x1106
李尚俊jw整形医院院长整形外科专业医师简历成均馆大学医科大学毕业成
图片尺寸452x438
新一届海门区人民法院院长简历
图片尺寸1080x1529
韩国教育专家清华大学国际教育研究中心主任南基昌照片
图片尺寸219x303
江苏省监察委员会主任,省高级人民法院院长,省人民检察院检察长简历
图片尺寸960x1200