项目沟通管理

项目沟通过程示意图
图片尺寸639x481
项目沟通管理
图片尺寸1056x526
项目沟通计划模板
图片尺寸920x1302
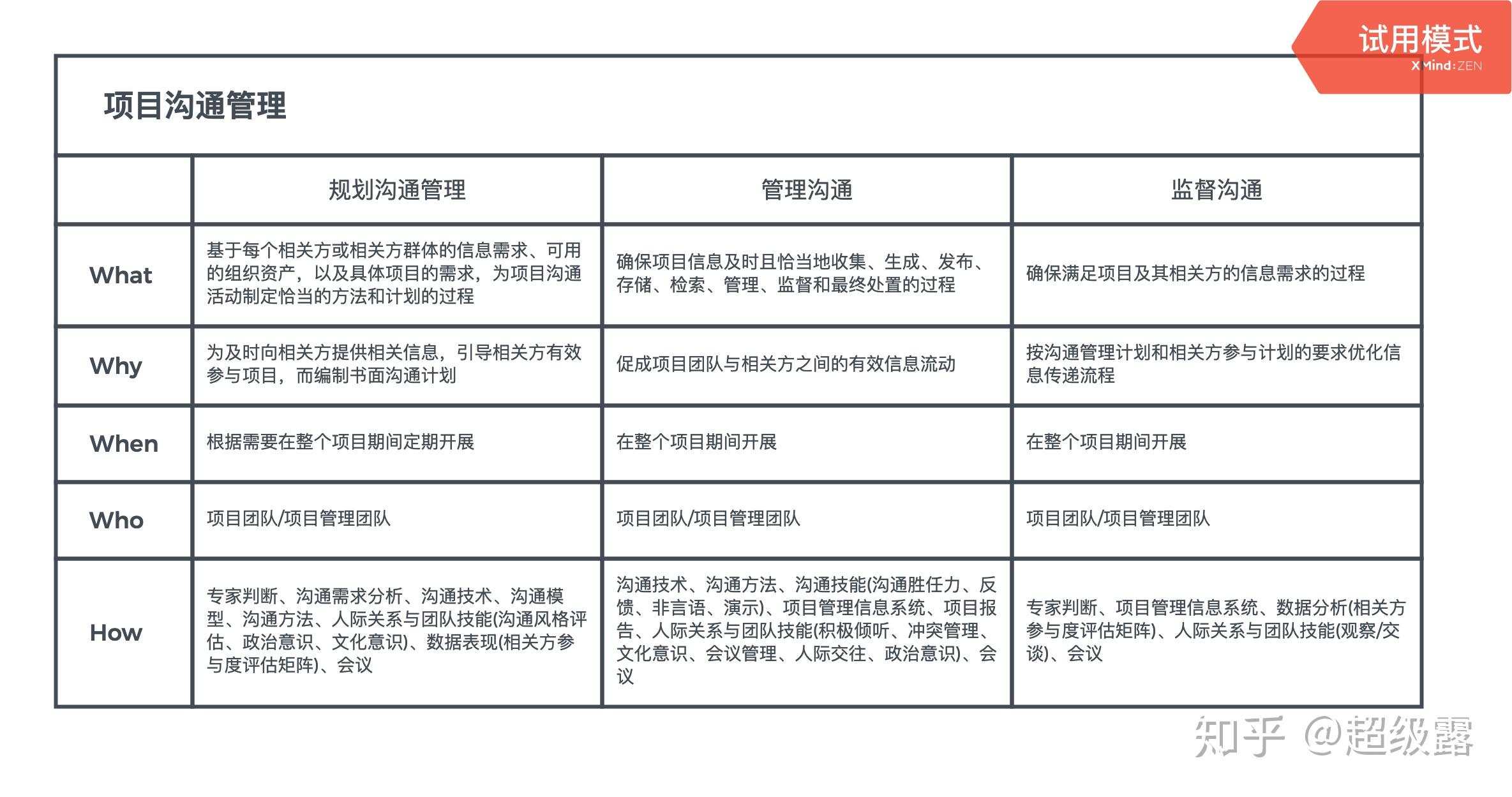
pmp项目管理项目沟通管理
图片尺寸1920x1894
系统集成项目管理工程师重点笔记.八,沟通管理6 沟通的原则 - 抖音
图片尺寸950x1085
项目管理十大领域五大过程组(背诵口决)
图片尺寸640x403
pmp07项目沟通管理
图片尺寸2369x1249
10项目沟通管理
图片尺寸1065x546
琨艺朗读正版书籍项目经理的沟通技巧项目管理类书籍 项目经理的沟通
图片尺寸800x1000
项目沟通管理思维导图
图片尺寸1654x1115
第10章项目沟通管理
图片尺寸1400x598
沟通与协调,项目管理,项目经理
图片尺寸832x346
图一 项目管理沟通模型
图片尺寸856x420
pmp学习笔记第10章项目沟通管理
图片尺寸1166x540
项目沟通管理
图片尺寸607x315
第10章项目沟通管理
图片尺寸1366x716
项目沟通管理
图片尺寸920x690
9项目沟通管理(v2.1)
图片尺寸1080x810
项目管理方法沟通管理
图片尺寸683x397
pmp项目沟通管理
图片尺寸477x234