顺义疫情分布

躲过1次全员核酸检测,北京顺义区新冠病例在哪感染的?
图片尺寸350x248
顺义居民非必要勿前往中高风险地区坚持随身携带口罩科学佩戴口罩
图片尺寸1080x1965
顺义区公布新增涉疫风险点位,涉门诊,超市,快递点等
图片尺寸864x1344
顺义公布确诊病例返京后行程
图片尺寸641x4578
北京首批无疫社区 — 顺义区名单#北京疫情 ##北京公布首批1360个无疫
图片尺寸1079x1138
疫情北京 #北京健康宝 #北京 #北京顺义
图片尺寸1080x1135
突发北京顺义某大厦文件核酸检测阳性为此前病例接触的国际邮件同批
图片尺寸941x1000
【疫情防控】顺义新增6例阳性,聚集性疫情已涉6区!
图片尺寸641x4946
北京顺义新增6例阳性,聚集性疫情已涉6区!
图片尺寸1080x4079
顺义区核酸采样点位置和开放时间公布|核酸|新冠肺炎_新浪新闻
图片尺寸1080x7222
北京顺义区通过主动筛查发现2名核酸检测阳性人员
图片尺寸1000x1905
顺义区核酸采样点位置和开放时间公布|核酸|新冠肺炎_新浪新闻
图片尺寸1080x7208
一图读懂顺义两名确诊患者活动轨迹详情!
图片尺寸600x4050
顺义区核酸采样点位置和开放时间公布|核酸|新冠肺炎_新浪新闻
图片尺寸1080x7208
北京本轮疫情核心点顺义一衬衣店烧脑的推理故事
图片尺寸650x406
北青社区报记者获悉,顺义区医院南院区发热门诊,发热ct检查,感染性
图片尺寸1080x705
顺义区关于全面加强疫情防控工作的通告_北京日报app新闻
图片尺寸1080x1490
北京市疫情最新通报新发确诊病例到过哪些地方
图片尺寸1080x1602
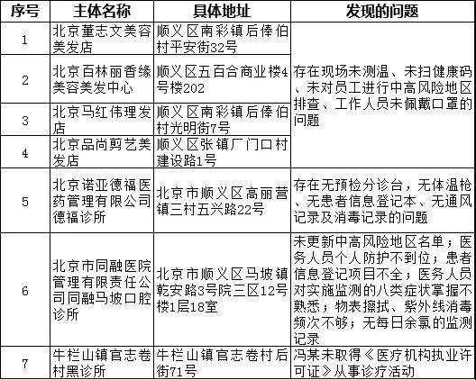
疫情防控措施落实不到位 北京顺义7家单位企业被通报
图片尺寸528x422
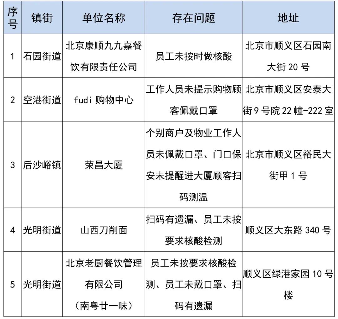
北京顺义:关于近期疫情防控措施落实不到位单位企业的通报
图片尺寸1080x1018