顺铂胶束

注射用顺铂(冻干型)10mg批准文号: 国药准字h20073652规 格: 10mg
图片尺寸800x600
继续加单!美国扩大进口齐鲁制药的抗癌药顺铂注射液
图片尺寸640x426
nantong benmau international trading co., ltd
图片尺寸700x735
2019 new custom oem pp pipe extruder machine pla
图片尺寸750x750![注射用顺铂[功效主治]:1,与vp-16联合(ep方案)为治疗sclc或nsclc一线](https://i.ecywang.com/upload/1/img0.baidu.com/it/u=4093827353,4020182273&fm=253&fmt=auto&app=138&f=JPEG?w=600&h=488)
注射用顺铂[功效主治]:1,与vp-16联合(ep方案)为治疗sclc或nsclc一线
图片尺寸600x488
美国务院披露推动国际碳市场建设的相关进展
图片尺寸660x168
顺铂
图片尺寸600x460
upc 805890301721
图片尺寸450x450
medical 0.035 150cm hydrophilic coated guide wire
图片尺寸800x800
(228 products were found for vortex filament)
图片尺寸360x360
天津哈娜好医材有限公司
图片尺寸480x360
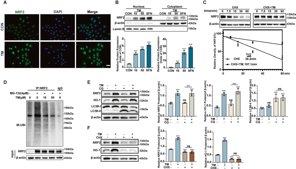
项目文章|四硫钼酸铵通过nrf2信号通路缓解顺铂诱导急性肾损伤中的
图片尺寸952x1276
disposable pvc stomach tubewith ce iso approved f
图片尺寸600x398
铂类药物顺铂
图片尺寸315x307
super kegel pelvic muscle thigh exerciser, facilita
图片尺寸360x360
为什么顺铂有抗肿瘤作用,反式铂无效? - 知乎
图片尺寸1920x997
precisionlazysusanbearings
图片尺寸300x300
项目文章|四硫钼酸铵通过nrf2信号通路缓解顺铂诱导急性肾损伤中的
图片尺寸987x563
三期临床研究结果(pps集)显示,紫杉醇胶束联合顺铂一线治疗晚期非小
图片尺寸700x522
江苏顺芳达包装制品有限公司
图片尺寸500x467