颜色传感器原理

颜色传感器 - makeblock 创客平台 - 开发文档 - 文江博客
图片尺寸1003x604
热榜之我见时事专区#颜色传感器设置好要识别的颜色,比如红色,当荷
图片尺寸1162x1280
色标传感器工作原理
图片尺寸750x444
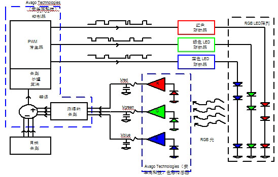
1 测量系统结构及测量原理 如图1所示,本系统主要由颜色传感器
图片尺寸400x205
tcs230颜色识别原理图
图片尺寸800x566
rgb色彩传感器工作原理及应用方案分析
图片尺寸548x350
颜色传感器电路效果演示
图片尺寸535x952
颜色传感器工作原理
图片尺寸393x288
cn1916576a_颜色探测器,颜色识别装置及颜色识别方法失效
图片尺寸1983x1343
采用ad8608芯片和rgb三基色颜色传感器实现手持式检测仪的应用方案
图片尺寸821x686
一种智能型rgb数字颜色传感器电路系统的制作方法
图片尺寸1000x480
rgb色彩传感器工作原理及应用方案分析
图片尺寸363x187
tcs3200颜色传感器配套资料,含调试程序原理图,结构图
图片尺寸531x642
光电眼gdj-411色标颜色感应器开关/可调节多种颜色
图片尺寸662x335
rgb颜色传感器
图片尺寸677x343
如何使用tcs3200模块制作颜色传感器
图片尺寸1600x847
颜色传感器介绍
图片尺寸1032x591
gdj-411 色标传感器gdj-411
图片尺寸1328x628
颜色传感器简介
图片尺寸1080x493
什么是颜色传感器 颜色传感器的工作原理和 随着现代工业生产向高速化
图片尺寸1762x1280