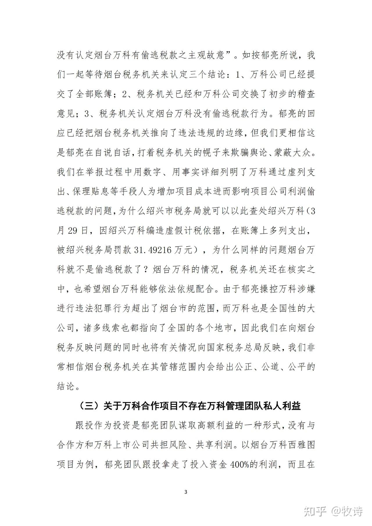
马云边控

马云穿藏青色西装出席活动,浅蓝色领带太减龄,这才叫"丑帅"
图片尺寸639x891
马云:必须改掉金融的当铺思想 依靠信用体系
图片尺寸1920x1280
网传万科副总裁以上高管被边控已有高管逃到美国万科怎么了
图片尺寸640x1406
网传万科副总裁以上高管被边控已有高管逃到美国万科怎么了
图片尺寸640x1031
突发重磅!马云被边控!
图片尺寸650x780
出境能躲债边控让老赖插翅难逃
图片尺寸660x440
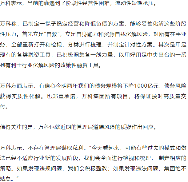
高管被边控万科深夜回应肖劲被带走与烟台举报无关
图片尺寸1194x756
万科回应集团高层都被边控
图片尺寸720x1280
投资冒进和失误不存在拒不交账情况高管没被边控等哪些信息值得关注
图片尺寸1280x1810
投资冒进和失误不存在拒不交账情况高管没被边控等哪些信息值得关注
图片尺寸1280x1810
投资冒进和失误不存在拒不交账情况高管没被边控等哪些信息值得关注
图片尺寸1280x1810
投资冒进和失误不存在拒不交账情况高管没被边控等哪些信息值得关注
图片尺寸1280x1810
投资冒进和失误不存在拒不交账情况高管没被边控等哪些信息值得关注
图片尺寸1280x1810
立体巡逻网助力边防管边控边
图片尺寸640x360
董事长出面!万科回应管理层被边控,被举报偷漏等问题
图片尺寸800x949
万科回应舆情高管没被边控不存在拒不交账情况
图片尺寸740x304
万科回应集团高管被边控有集团高管留美不归称留美的辞职了
图片尺寸640x366
大学习大练兵大提升##警用无人机实训考核高难度竞技燃爆全场
图片尺寸480x853
万科回应集团高层都被边控
图片尺寸1280x720
高管被边控?合作方实名举报偷税?有领导出国不回?万科回应_腾讯新闻
图片尺寸611x592