驻极体话筒电路

驻极体式mic电路设计
图片尺寸554x412
驻极体话筒放大器电路
图片尺寸508x631
驻极体话筒放大电路(已解决)
图片尺寸763x544
驻极体麦克风工作原理电路图
图片尺寸605x325
用普通运放搭建的驻极体麦克风放大电路
图片尺寸1190x617
驻极式电容话筒加什麽电路可以像动圈式话筒在普通放大器上使用,请给
图片尺寸333x330
驻极体话筒放大电路图大全(音频放大/传声器/麦克风放大器电路图详解)
图片尺寸508x460
驻极体麦克风(ecm)电路设计 总结
图片尺寸729x478
自制电脑驻极体话筒麦克风放大器
图片尺寸348x381
【电路】驻极体麦克风前置放大电路
图片尺寸1007x702
驻极体话筒放大电路(已解决)
图片尺寸646x419
驻极体话筒接入电路
图片尺寸680x620
驻极体话筒放大电路
图片尺寸399x326
请问驻极体话筒的前级放大电路一定是如下图d 共射放大电路嘛?
图片尺寸551x348
求助:驻极体话筒放大电路图
图片尺寸706x442
驻极体话筒应用电路
图片尺寸329x266
驻极体话筒
图片尺寸600x495
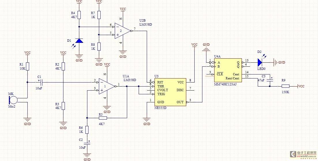
驻极体话筒接入电路
图片尺寸1103x560
驻极体式mic电路设计
图片尺寸303x293
驻极体麦克前置放大器-仪器仪表电路图-电子产品世界
图片尺寸624x416