骆驼祥子概括

骆驼祥子章节概括
图片尺寸920x1303
骆驼祥子每章概括总6页
图片尺寸920x1302
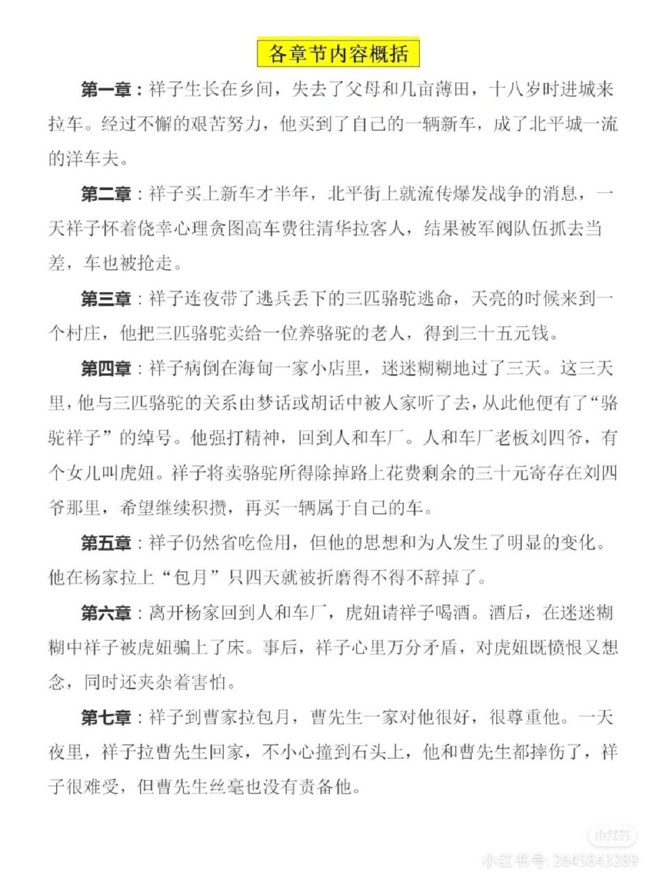
骆驼祥子章节内容概括
图片尺寸800x1132
《骆驼祥子》各章节内容概括
图片尺寸961x1280
七年级语文下册必读名著《骆驼祥子》章节概括假期预习必备!
图片尺寸1358x1920
《骆驼祥子》内容概括 第一章:祥子本来生活在农村,18岁失去了父母和
图片尺寸500x706
骆驼祥子的内容概括
图片尺寸920x1303
骆驼祥子主要内容概括每一章骆驼祥子三起三落主要内容概括
图片尺寸3000x4142
《骆驼祥子》简介,章节概括
图片尺寸800x1132
《骆驼祥子》内容概括 第一章:祥子本生活在农村,18岁失去了父母和几
图片尺寸500x706
骆驼祥子主要内容及章节概括pdf5页
图片尺寸860x1218
骆驼祥子情节梗概
图片尺寸920x1302
骆驼祥子故事梗概.doc
图片尺寸993x1404
骆驼祥子内容梗概doc5页
图片尺寸792x1120
骆驼祥子情节梗概
图片尺寸920x1302
《骆驼祥子》简介,章节概括.doc
图片尺寸800x1132
《骆驼祥子》章节概括.doc
图片尺寸792x1120
骆驼祥子每章概括 第一章:介绍洋车夫祥子出场,也交代了祥子的背景和
图片尺寸496x702
骆驼祥子章节内容概括
图片尺寸800x1132
《骆驼祥子》阅读要点 一,情节概括和简介 1.
图片尺寸496x702