验房报告书模板

验房报告续.png
图片尺寸473x725
验房报告
图片尺寸1080x1440
新房验房的标准验房报告书
图片尺寸1088x1268
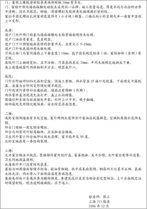
验房报告.png
图片尺寸475x714
北京验房新馨苑小区验房报告
图片尺寸1080x1439
君临天下今天验房报告转载
图片尺寸1600x1200
验房报告单副本
图片尺寸960x1280
业主提供的验房报告
图片尺寸811x1024
验房报告副本
图片尺寸960x1280
专业验房公司出具的毛坯房验房报告
图片尺寸640x625
这里我们验过的其中一家的验房报告单,可以看出问题还是比较多的
图片尺寸740x957
这是其中一户的验房报告表▼
图片尺寸740x989
常州天玺楼盘,新城泰和之春,新城公馆验房300户,部分验房报告
图片尺寸700x933
8,图为验房报告第二页(共四页)
图片尺寸640x853
"我们验房后出具的报告上通常有上百条问题"
图片尺寸677x826
这是4000万豪宅的验房报告(部分)
图片尺寸550x733
这是米宅查验的其中一家的验房报告表.
图片尺寸740x989
模板验房报告学习报告测试报告两会报告年度报告财务报告年终报告转正
图片尺寸479x678
常州天玺楼盘,新城泰和之春,新城公馆验房300户,部分验房报告
图片尺寸700x933
这里我们验过的其中一家的验房报告单.
图片尺寸640x853