高中地理计算

高考地理计算题汇总
图片尺寸920x1303
高考地理计算题汇总doc资料.pdf 11页
图片尺寸860x1218
如需电子版,可以关注后私信我"高中地理计算"获取,再点个赞就更好啦
图片尺寸1080x1528
如何划分地球上今天和昨天的区域——例谈几道高考地理时间计算题
图片尺寸1253x1750
高中地理常用计算公式大盘点,建议地理小白收藏记忆
图片尺寸640x534
完整版高考十大地理计算题含答案推荐文档
图片尺寸920x1301
高中地理计算公式
图片尺寸1080x1439
高中地理计算题典型例题五道共2页
图片尺寸920x1302
高中地理经常使用的计算公式汇总
图片尺寸1080x1527
高中地理计算公式大全
图片尺寸1080x1439
高中地理常用计算公式大盘点,建议地理小白收藏记忆
图片尺寸640x646
高中地理计算题典型例题五道(共2页)_第2页
图片尺寸920x1302
高中地理计算公式大全
图片尺寸1080x1440
高中地理,"计算题专题汇总",考试一定能用到,建议打印收藏
图片尺寸609x732
高中地理常用的计算公式总结,记住这些就可以,附习题解析
图片尺寸640x828
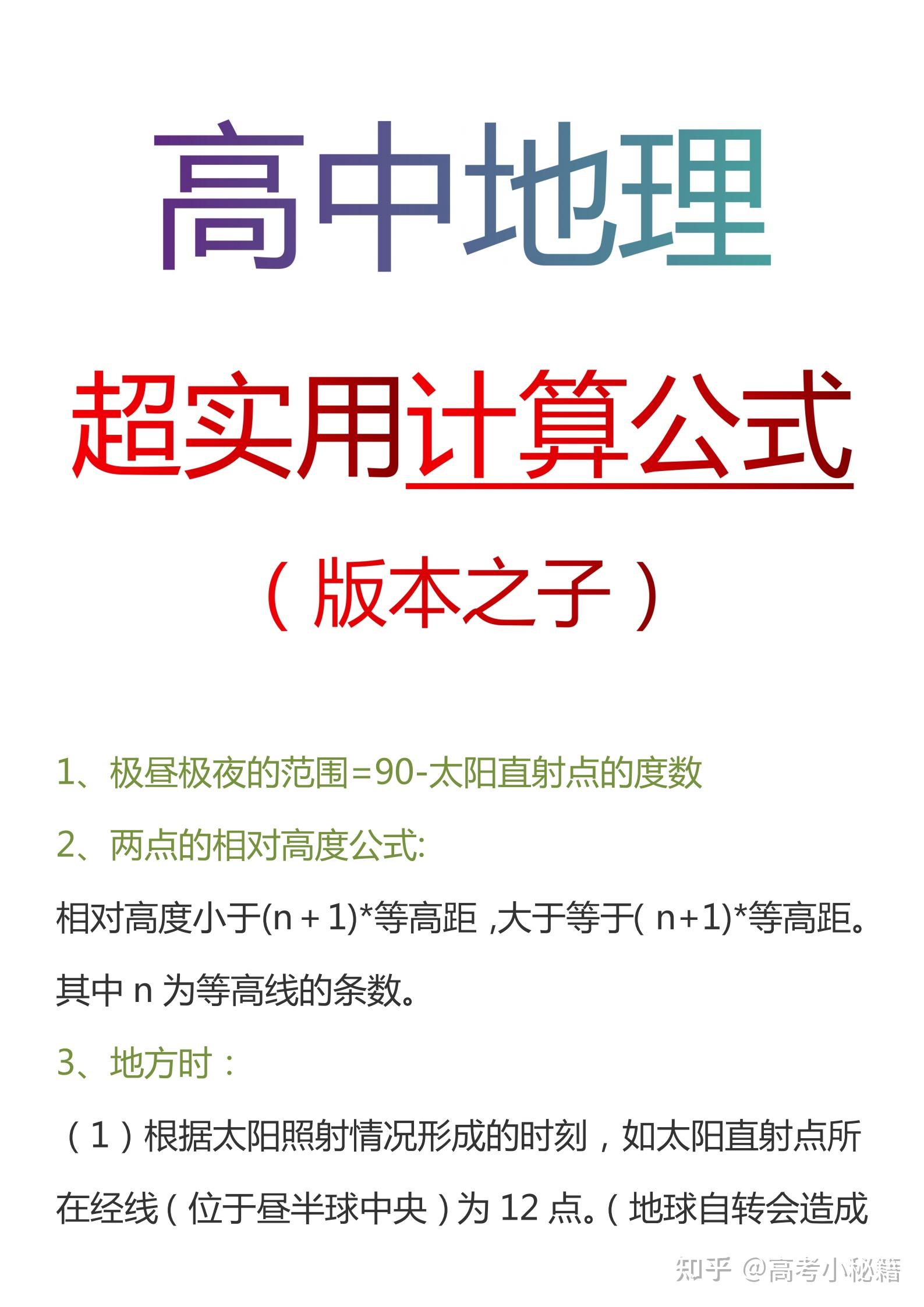
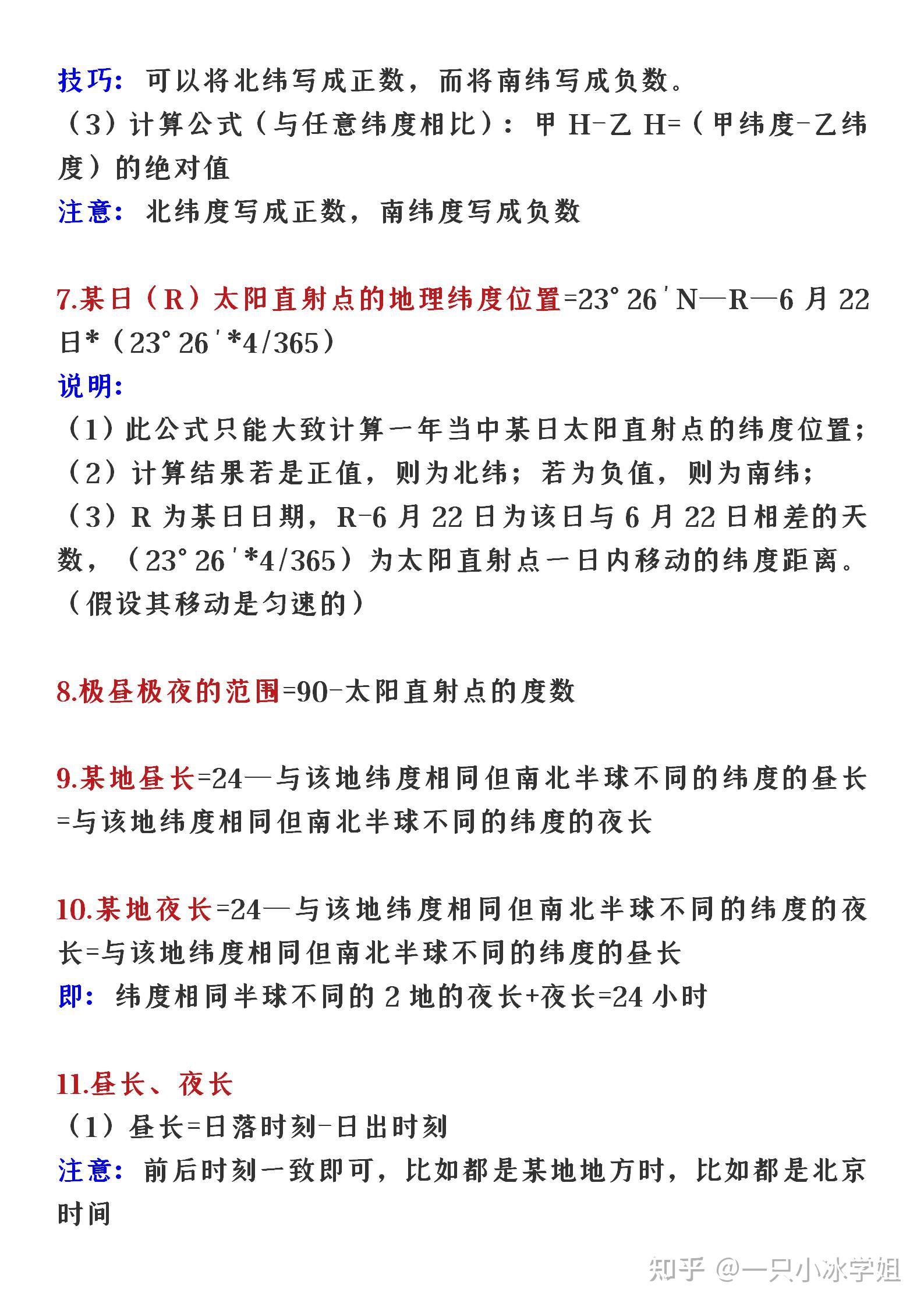
高中地理超实用计算公式版本之子丨大考小考稳稳得分
图片尺寸1587x2245
如何学习高中地理公式拿捏这些计算公式轻松上分跟玩一样
图片尺寸1587x2245
如何学习高中地理公式拿捏这些计算公式轻松上分跟玩一样
图片尺寸1587x2245
高中地理常用计算公式大盘点,建议地理小白收藏记忆
图片尺寸640x491
高中地理计算题.谢谢来访
图片尺寸2048x1152