高保力车祸过程

太惨了,从13.51元跌到0.14元还止不住,st保力再次20cm跌停!
图片尺寸660x1294
*st保力提前锁定退市,为何散户仍"刀口舔血"赌博式进场?
图片尺寸800x1420
st保力,原名保力新,在4月30日,也就是节前的最后一个交易日,因为净
图片尺寸660x1467
保力新高保清力挽狂澜书写电池新能源行业传奇
图片尺寸640x425
6月7日投资避雷针:上交所对西藏珠峰,创兴资源及其
图片尺寸1173x1677
11元!a股史上最便宜股*st保力(300116.sz)锁定退市
图片尺寸1571x1784
今年以来跌幅最大的100只股票,最少的跌幅都在50%以上,惨不忍睹
图片尺寸660x1467
微小盘股掀涨停潮!
图片尺寸1080x1872
航运指数创新高,北上资金净买入4股
图片尺寸660x890
储能为最大增量 这些优质股业绩有望持续高增长
图片尺寸707x821
退市新规落地首月显威力,54家公司被st,还有争先恐后跌退市的!
图片尺寸660x1099
保力spd供应链管理系统,是帮助医院实现与外部供应商的专业化分工
图片尺寸2688x1792
湾财大件事周报 券商因何易踩雷st;海底捞饮品中喝出药丸
图片尺寸660x3275
今年以来跌幅最大的100支a股股票(截至2024年6月12日)
图片尺寸637x388
年内首家!非st股退市
图片尺寸660x771
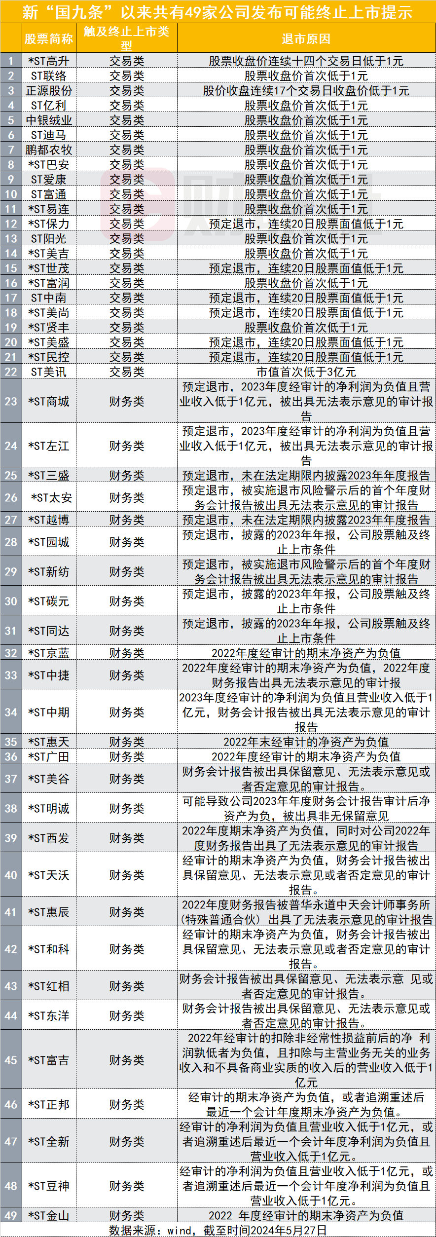
新国九条落地40天,近百家上市公司被st,平均每天超2家
图片尺寸884x2507
a股历史首次!*st保力今日收盘价不足一毛钱,多家券商持股
图片尺寸521x764
第二证券:a股年内首家非st股面值退市!这类st股数量逐年增加
图片尺寸660x836
10只股票赖着不开板,直接奔退市!
图片尺寸660x900
03,9.09%),*st保力(0.110,0.00,0.00%),*st银江(2.170,-0.15,-6.
图片尺寸553x673