魏晋南北朝知识框架图

高考历史知识点:封建国家分裂和民族融合(魏晋南北朝)
图片尺寸621x819
第四单元 三国两晋南北朝:政权分立与民族交融 复习课件(共18张.
图片尺寸720x405
魏晋南北朝部分的复习
图片尺寸1080x810
人教部编版历史七年级上册教案_第20课 魏晋南北朝的科技与文化
图片尺寸651x500
中国古代文学史思维导图魏晋南北朝
图片尺寸1080x1439
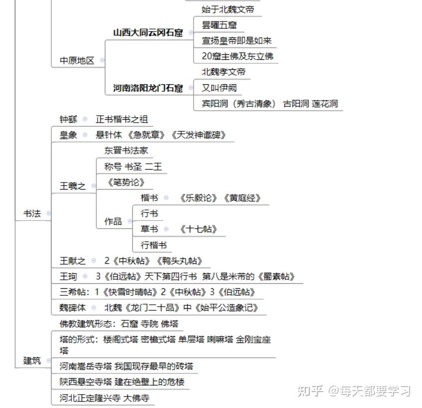
有没有简洁明了的魏晋南北朝思维导图
图片尺寸813x1079
第20课 《魏晋南北朝的科技与文化》精品课件(45张ppt)
图片尺寸1080x810
精品课件部编必修上第5课三国两晋南北朝的政权更迭与民族交融
图片尺寸1067x622
中国古代文学史思维导图/魏晋南北朝
图片尺寸1080x1439
2019考研中国通史复习知识点笔记魏晋南北朝
图片尺寸673x933
中国文学史魏晋南北朝部分
图片尺寸2897x5166
有没有简洁明了的魏晋南北朝思维导图
图片尺寸846x818
七年级历史上册第四单元三国两晋南北朝时期政权分立与民族交融复习
图片尺寸1404x993
中国古代文学史思维导图/魏晋南北朝
图片尺寸1080x1439
18课三国两晋南北朝的科学技术ppt
图片尺寸1080x810
二轮:魏晋南北朝时期阶段特点
图片尺寸690x489
魏晋南北朝历史ppt
图片尺寸1080x810
七年级历史上-三国两晋南北朝总结(图)
图片尺寸921x222
魏晋南北朝文学
图片尺寸1009x990
考研中国古代文学史魏晋南北朝整体框架
图片尺寸1023x1364