鱼类连续检索表

鱼类学检索表(水产动物营养与饲料学鱼类学重点).docx
图片尺寸993x1404
中国常见鱼类检索表-eduwest.doc 16页
图片尺寸792x1120
中国常见鱼类检索表-eduwest.doc 16页
图片尺寸792x1120
选20种鱼做检索表?
图片尺寸1080x637
你家鱼营养不良了吗附检索表对照查看
图片尺寸528x567
鲱形目鱼类的分种检索及种类分布的初步研究.pdf_第4页
图片尺寸800x1169
软骨鱼纲的分类检索表
图片尺寸920x1301
大陆原生造景常用鱼之鲤科鱊亚科篇鳑鲏亚科
图片尺寸649x700
常见科的检索表
图片尺寸920x1302
大陆地区鲤科原生鱼之鲤亚科篇
图片尺寸870x877
中国鱼类名录__鲤形目_部分_李明德
图片尺寸822x1155
中国鲤科鱼类检索表
图片尺寸1920x1080
2010年生物科学专业暑期野外实习检索表
图片尺寸1991x2818
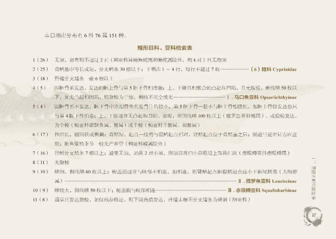
在今年,此丛书还将出版《湖南鱼类志》和《湖南鱼类彩色图谱》两本
图片尺寸1080x770
中国植物科属检索表上下2册全
图片尺寸1200x1600
动物分类志软骨鱼纲鳐目
图片尺寸1838x1865
鳜属鱼分种检索表
图片尺寸750x420
你家鱼营养不良了吗附检索表对照查看
图片尺寸547x752
你家鱼营养不良了吗附检索表对照查看
图片尺寸545x310
1在对麻雀蚯蚓鲫鱼蝙蝠进行分类时有位同学将麻雀和
图片尺寸344x240