鲁迅先生关系图

部编版七年级下册语文第三课回忆鲁迅先生节选教材教案课件同步练习
图片尺寸559x331
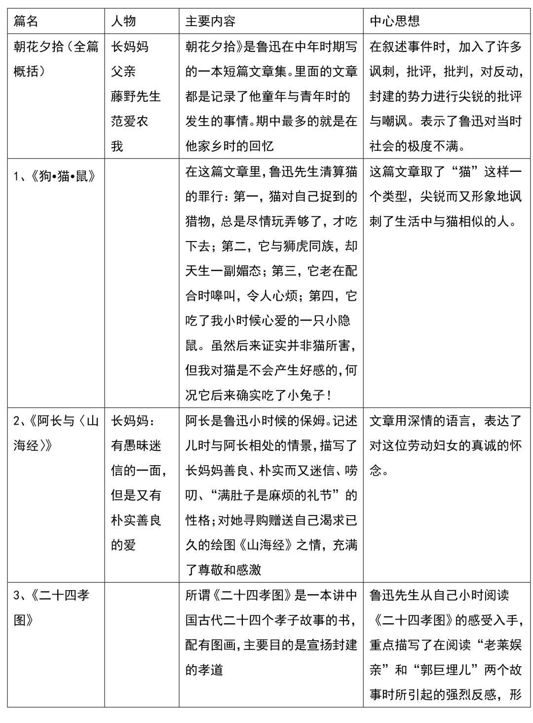
《朝花夕拾》思维导图10篇,助力中考!_鲁迅
图片尺寸1000x420
鲁迅笔下著名的"三味书屋",寿老先生的八仙桌;以及鲁迅在桌子上刻的"
图片尺寸1000x1412
适合少儿的大语文读物,让孩子轻松"读懂"鲁迅!_先生
图片尺寸1080x727
比如:受尽苦难的祥林嫂:令鲁迅长久怀念的藤野先生:《阿q正传》中两个
图片尺寸501x421
年少不懂鲁迅文,如今方知先生真
图片尺寸1080x810
3*回忆鲁迅先生(节选)2 说和做——记闻一多先生言行片段1 邓稼先第一
图片尺寸546x186
6还嫌低,看完后劲太大:如果他没死,我不敢想还有多少疯狂和震撼!
图片尺寸1080x813
《萧红·回忆鲁迅先生》①|她是文坛黑马,他是慧眼识珠的伯乐_现代
图片尺寸1026x565
朝花夕拾名著导读知识点习题大集合
图片尺寸1080x1464
孙权劝学3.回忆鲁迅先生(节选)2.说和做——记闻一多先生言行片段1.
图片尺寸493x240
萧红和她的回忆鲁迅先生
图片尺寸481x550
记得他(鲁迅)曾经说过,他希望自己的儿子做跟政治没有关系的工作,数学
图片尺寸1163x1439
七年级的《鲁迅自传》(节选),《社戏》;例如三年级的古诗《望天文山》
图片尺寸1080x609
鲁迅为何要在小说《铸剑》中,写两个男人"接吻"的桥段?
图片尺寸660x558
鲁迅先生有多矮?真实身高不到1米6,但灵魂的高度让世人仰望
图片尺寸640x358
被友人评价不值得的萧红关于鲁迅的回忆录,你怎么看?_先生
图片尺寸857x471
鲁迅先生有多矮?真实身高不到1米6,但灵魂的高度让世人仰望
图片尺寸640x410
鲁迅藤野先生做戏做事与做人
图片尺寸780x905
来看看原著人物关系:这部剧改编自鲁迅文学奖得主滕肖澜的同名小说
图片尺寸681x534