鸽病大全图 识别

信鸽疾病快速诊断及治疗对照表
图片尺寸600x508
信鸽疾病症状及治疗方法快速判断对照表
图片尺寸493x577
看图识鸽病#鸽病 #通过粪便看鸽病 #肉鸽 - 抖音
图片尺寸1080x2100
求解鸽子的病止不住死亡感谢各位老师
图片尺寸960x1280
赛鸽口腔有白点,辨别病因很重要
图片尺寸500x375
观图识病 养好鸽(图)
图片尺寸600x800
鸽子生病了怎么办?_治疗
图片尺寸610x813
【鸽病防治】虱螨对鸽子的危害?心连心赵琳帮您科学专业赛好鸽!
图片尺寸800x599
信鸽疾病——沙门氏
图片尺寸639x360
凯鸽鸽药与您分享,最近公棚鸽病流行新动态
图片尺寸500x400
鸽病速诊,附症状图
图片尺寸639x505
各位大神请看看,这是什么病症,鸽子没有消化,很瘦,吐黄水,没有精神
图片尺寸1152x648
鸽瘟,腺病毒,沙门氏菌,大肠杆菌等引起的采食量下降,肠炎腹泻,水便
图片尺寸750x688
鸽病速诊,附症状图
图片尺寸961x572
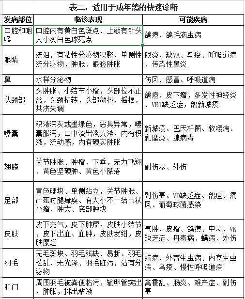
信鸽疾病症状及治疗方法快速判断对照表
图片尺寸506x617
【知识】中药巧治鸽病 对症下药一碗汤即可
图片尺寸853x521
鸽病综合防治技术学堂
图片尺寸600x600
这是什么病怎样治疗-鸽子养殖-养殖技术网
图片尺寸1512x2016
鸽子禽流感的症状和治疗方案
图片尺寸800x800
"识鸽病-大西农动物药业有限公司赛鸽研究所-中国信鸽信息网鸽业大全
图片尺寸700x779