麦岛小学

晨光初照,伴着深浓的秋意,我们走进了深厚文化底蕴的麦岛小学,杨校长
图片尺寸2667x2000
赴青岛市崂山区麦岛小学 跟岗学习
图片尺寸2000x2667
青岛崂山区麦岛小学开学典礼致敬戍边英雄
图片尺寸2667x2000
赴青岛市崂山区麦岛小学 跟岗学习
图片尺寸2667x2000
赴青岛市崂山区麦岛小学 跟岗学习
图片尺寸2667x2000
青岛市崂山区麦岛小学
图片尺寸1024x683
麦岛小学 | "故事公园"搭建平台学生爱上"快乐阅读"
图片尺寸3692x2894
"星星火炬耀中华 爱国精神传后人"音乐宣讲走进崂山区麦岛小学
图片尺寸640x439
开学进行时一一一麦岛小学等校3一6年级学生第一天返校复学随拍.
图片尺寸3000x2000
吟国学经典 诵家国情怀——崂山区麦岛小学诗意庆中秋
图片尺寸640x427
麦岛小学逆转绝杀张村河小学,四年内三获"市长杯"冠军
图片尺寸1000x590
崂山区麦岛中学规划设计24个教学班,主要招收麦岛小学应届毕业生.
图片尺寸640x356
崂山区开展415全民国家安全教育日系列宣传教育活动
图片尺寸660x660
学雷锋精神争做小小活雷锋李卓青青岛市崂山区麦岛小学六年级一班为爱
图片尺寸1280x720
小学生们上起美食课麦岛小学开设食育课程
图片尺寸800x1065
计算机工程系学生会志愿者队前往麦岛小学举办做健康的网络小达人讲座
图片尺寸1080x716
麦岛小学的"双师课堂"作为"信息化促进教育高位公平"成功实践的典型
图片尺寸1000x667
通过此次宣讲,麦岛小学的学生们深刻认识到国家安全的重要性,学习了
图片尺寸750x563
凝心聚力,做新时代学生的"引路人"|麦岛小学2018教师论坛
图片尺寸1152x768
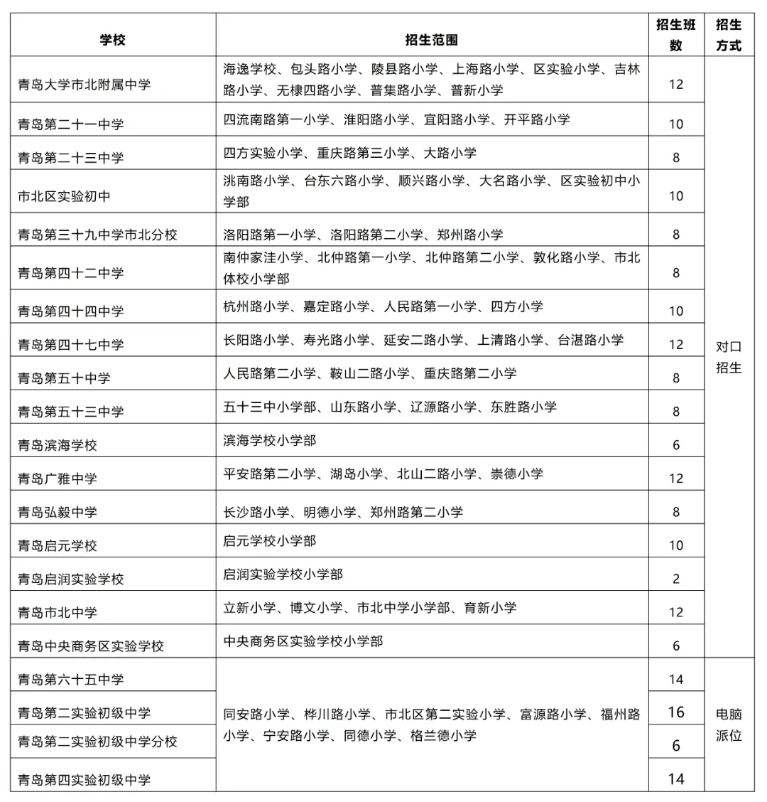
招生变化全分析!_校区_市南区_小学
图片尺寸1080x1128